酒店摄像头检测
98.35M · 2026-03-22
“养龙虾了吗?”
这可谓当下爆火的问候语,其源于一款名为“OpenClaw”图标酷似红色龙虾的AI智能软件,用户安装、配置和持续训练软件过程即被称为“养龙虾”。与以往熟知的对话模式AI不同,OpenClaw实现了“能干会做”,整理文件、写代码、订机票等妥妥“全能助理”。
AI跃升背后则是对电力的极大消耗,据高盛预测,到2030年全球数据中心用电需求将较2023年暴增220%。眼下国家正策定调,无疑为光伏等新能源电力开启又一火力市场。
从试点到国家战略
有数据显示,在AI数据中心运营总成本中,电力占比高达60%~70%。这也决定了电力成为AI狂飙的关键所在,“AI尽头是能源”的含金量持续上升。但掣肘于建设周期、资源分布限制等,“算力等电”、“电等算力”等供需矛盾日益凸显。
早在2023年底,国家发改委、国家能源局等五部门联合发布《关于深入实施“东数西算”工程加快构建全国一体化算力网的实施意见》(发改数据〔2023〕1779号),此次国家级文件中,首次提出创新算力电力协同机制,面向国家枢纽节点内部及国家枢纽节点之间开展算力电力协同试点。紧接着2024年《加快构建新型电力系统行动方案(2024—2027年)》,明确提出要实施一批算力与电力协同项目,开展算力、电力基础设施协同规划布局,提升两者协同运行水平。
而“双碳”目标下,作为“耗电大户”,数据中心低碳化自然成为同步战略重点。同样在上述1779号文,锚定到2025年底国家枢纽节点新建数据中心绿电占比超过80%。并且2025年7月《关于2025年可再生能源电力消纳责任权重及有关事项的通知》中,首次将国家枢纽节点新建数据中心正式纳入重点用能行业绿色电力消费监测范围。
一面是需求暴增,一面则是新能源消纳成疾。国家能源局数据显示,2025年全国风电、太阳能发电累计并网装机占比达到47.3%,历史性超过火电,但2025年风电、光伏利用率分别降至94.3%、94.8%,甘肃、青海、新疆、西藏风光利用率低于90%。如何有效匹配电力需求成为战略推进重点。
刚刚结束的全国两会发布的《2026年guo务院正府工作报告》中,“算电协同”首次被写入,这标志着该概念从部门正策上升到国家战略层面,也为市场推进注入最强活力。有机构预测,2025年国内算电协同市场规模约1200亿元,预计2026年突破1800亿元,2030年有望突破1万亿元,年复合增速超150%。
最佳“CP”
匹配数据中心绿电需求,光伏电力凭借建设周期短、灵活靠近负荷侧自然也被期待为最佳“CP”。
特别是2025年5月国家发展改革委、国家能源局下发《关于有序推动绿电直连发展有关事项的通知》,该正策从国家层面确立了“点对点”绿电直供模式,不仅为破解绿电消纳与数据中心低碳转型“双赢”格局提供了制度保障,更对推动“算力-电力”协同发展具有里程碑式的意义。
据国家能源局消息,目前全国已有84个绿电直连项目已完成审批,新能源总装机规模3259万千瓦。云南、青海、河北、山西相继发布了绿电直连项目清单。
从各省具体项目清单来看,算力中心项目均包含在列。如在云南、青海,中国移动旗下公司,联通旗下公司联合华能子公司分别申报了项目,这两个项目的电源类型均是光伏,由光伏电力为算力负荷供电。
河北2025年第一批绿电直连项目更是包含了7个数据中心项目,就电源类型而言,风、光各占“半壁江山”,电源投资主体包含深圳能源集团、国家电投等。

刚刚结束的全国两会期间,天合光能董事长高纪凡在接受媒体采访时表示,当前光伏产业的核心已不仅是技术本身,更要“以客户为中心,以场景为导向”,提供精准化、差异化的解决方案。在他看来,包括在西北地区利用光伏、储能与算力中心结合,打造绿色电力的“算电协同中心”,以及构建零碳产业园区等新模式预计在今年将大规模落地。
企业抢滩
值得重视的是,面对AI智算带来的巨大能耗挑战,众多科技巨头也不再满足于此前简单的购买绿电,而是转向深度布局能源产业链。
阿里巴巴早从2015年起相继在数据中心、物流园区应用光伏发电系统;2024年启动建设张家口数据中心源网荷储一体化项目,总投资14亿元。
不约而同,2025年9月抖音集团发布数据中心风光储微网合同能源管理寻源公告,拟采购200MWh以上大规模锂电储能,与储能相匹配的风电、光伏设备,与风光储协同调度、与大电网柔性互动的微网控制系统,这也宣告了抖音集团开启“屯电”模式,致力于构建起自主可控、绿色高效的能源供应体系。
望眼全球,近期谷歌一改往日一贯的购电协议,耗资47.5亿美元收购了风能和太阳能开发商Intersect,可持续发展战略进一步深化。不止于此,谷歌、特斯拉联合一众企业共同成立“Utilize”(电网利用联盟),旨在通过提升电网现有利用率,缓解因AI数据中心等高耗能设施激增所引发的电价上涨压力。
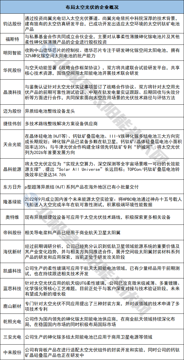
当然,众所周知,破解“用电荒”,特斯拉及SpaceX首席执行官埃隆·马斯克更是瞄上了太空,其力挺太阳能,抛出每年部署100GW太阳能AI卫星的宏大计划。这一大胆构想及其相关言论,随即在中国市场掀起了一股“太空光伏”热潮,至今仍未消退。
可以预见的是,正呈井喷之势的AI洪流,不仅将催生更多“养龙虾”这般火爆的市场机遇,同时也将深刻影响能源格局重塑。

注:根据公开信息整理,若有遗漏烦请留言补充