酒店摄像头检测
98.35M · 2026-03-22
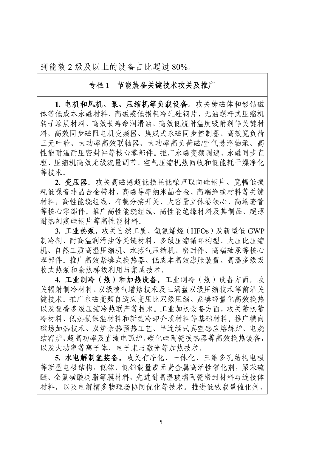
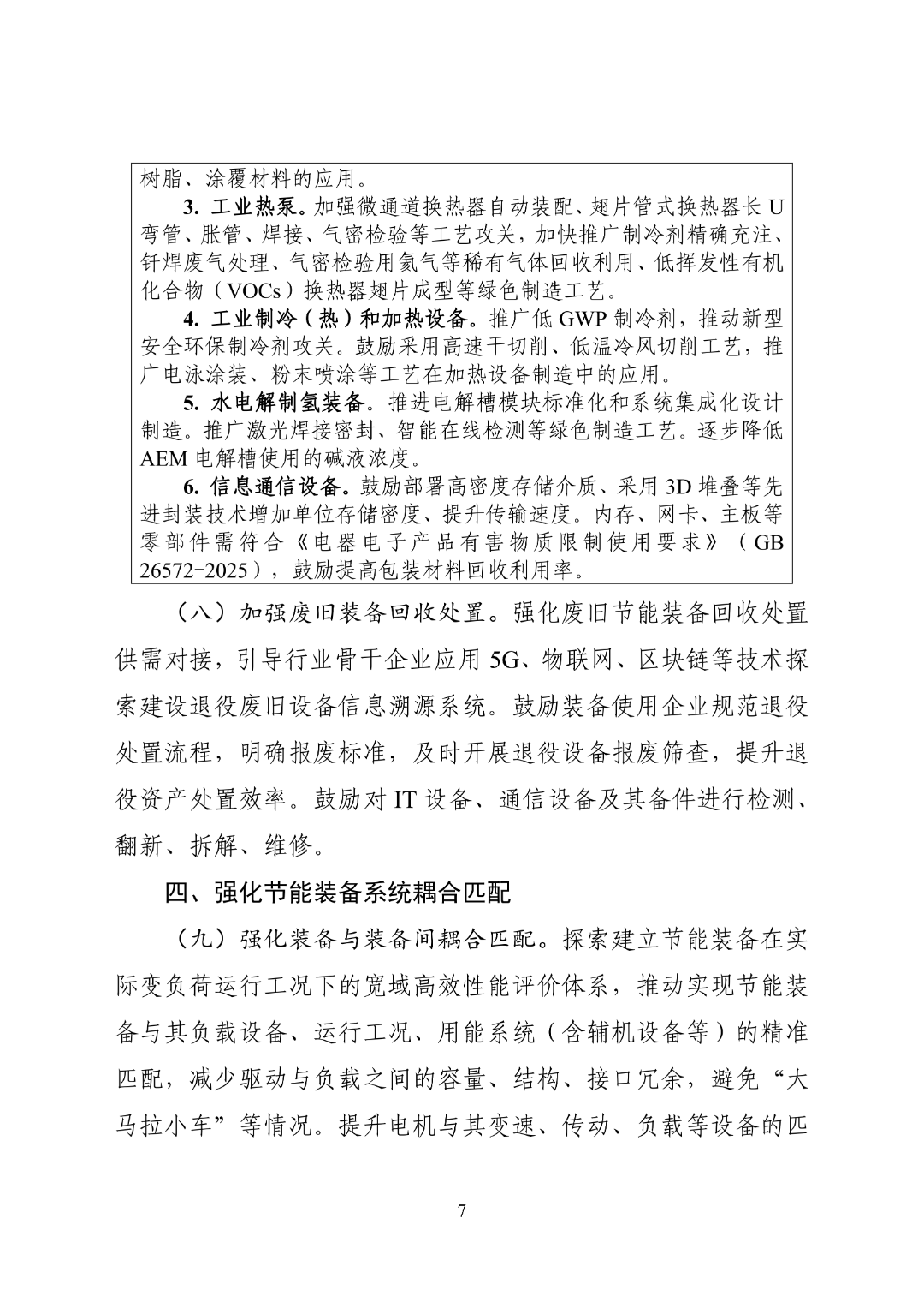
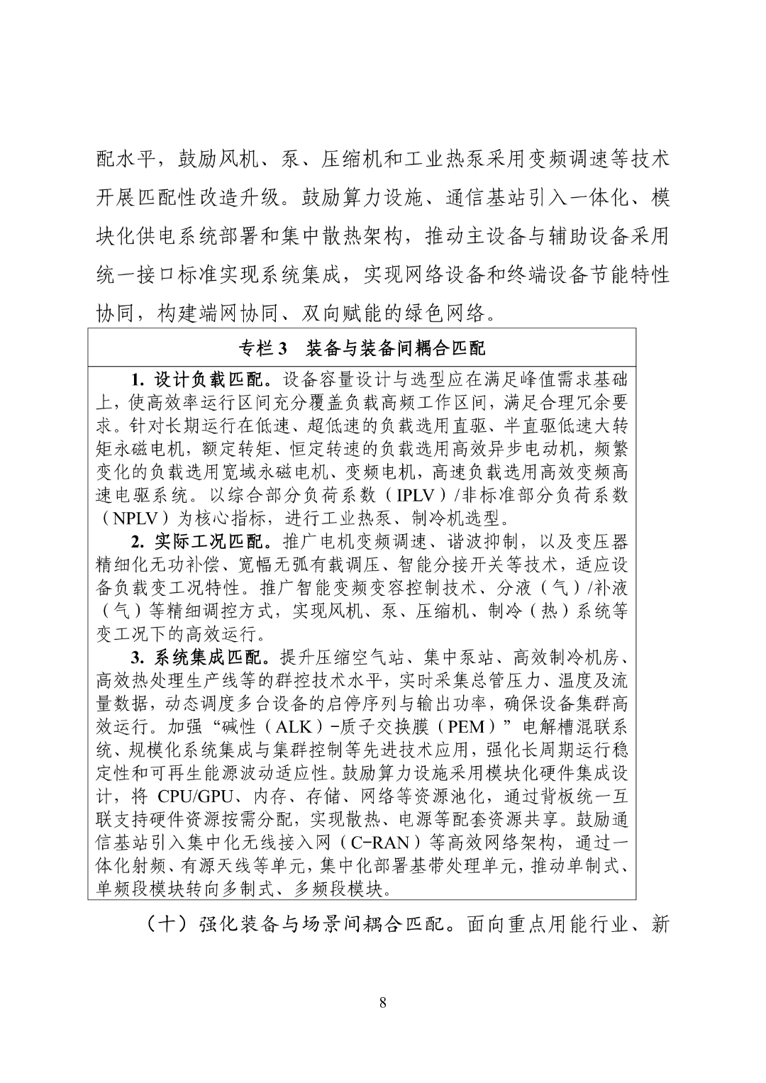
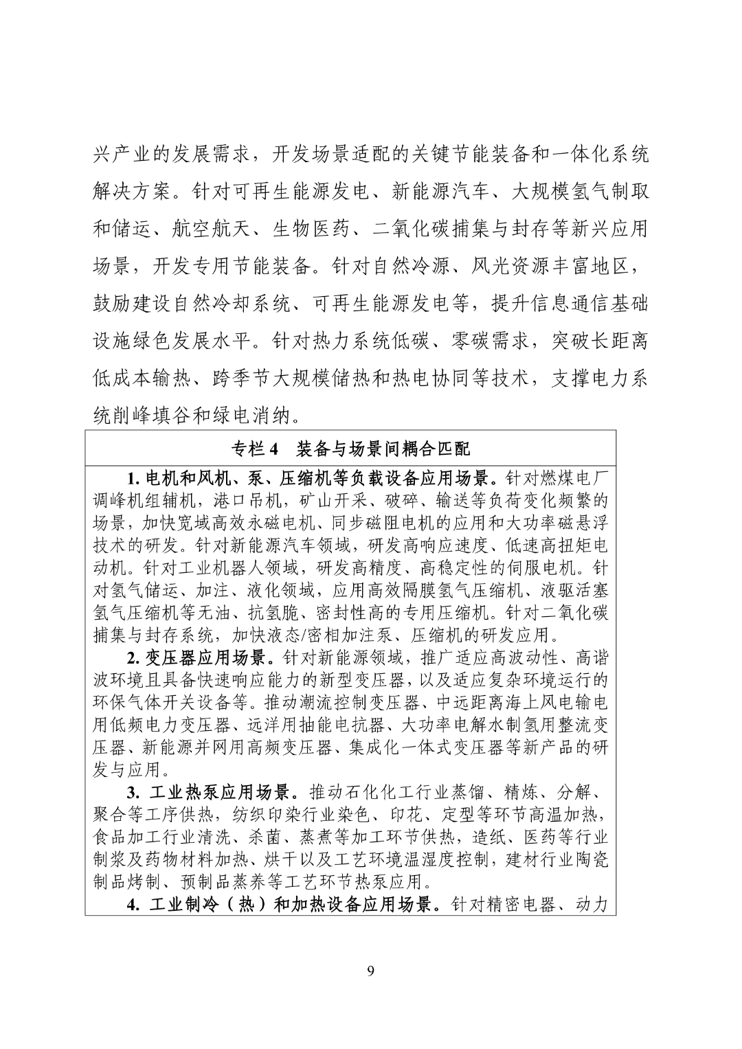
3月20日,工信部、国家发改委、guo务院国资委、国家能源局等四部门联合印发的《节能装备高质量发展实施方案(2026—2028年)》提出,到2028年,节能装备关键材料、零部件取得突破,重点行业领域用能系统匹配性、实际运行效率持续提升,电机、变压器等节能装备能效水平达到国际领先,节能装备市场占有率进一步提高。
其中提到,推动超1级能效变压器所需硅钢片、非晶合金带材、高导电材料、高性能绝缘材料等关键材料及核心零部件研发升级,加快高效硅钢立体卷铁心变压器、大容量高效非晶合金立体卷铁心变压器、环保型绝缘油变压器、大容量固态变压器、柔性直流变压器等推广应用。提高风电、光伏、氢能、新型储能等新能源领域变压器能效和系统适配性。鼓励电网企业、新能源企业开展在役变压器节能降碳诊断。到2028年,新增节能变压器占比超过75%,在役节能变压器占比达到15%。
详请见下:
《节能装备高质量发展实施方案(2026—2028年)》
工信部联节〔2026〕44号
各省、自治区、直辖市及计划单列市、新疆生产建设兵团工业和信息化主管部门、发展改革委、国资委、能源主管部门,有关中央企业:
现将《节能装备高质量发展实施方案(2026—2028年)》印发给你们,请结合实际认真抓好落实。
工业和信息化部
国家发展改革委
guo务院国资委
国家能源局
2026年2月13日












