娱乐盒子
79.37M · 2026-03-10
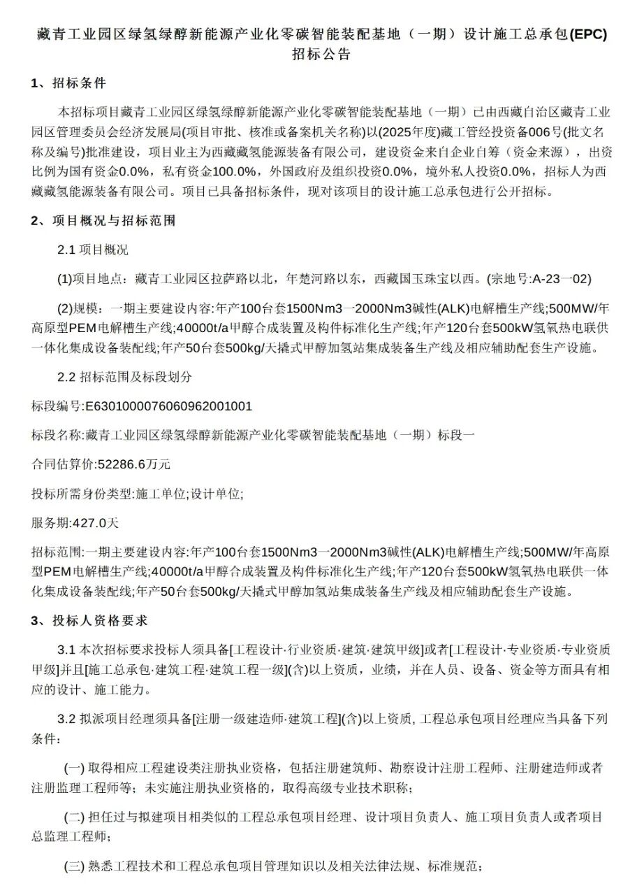
近日,藏青工业园区EPC总承包招标公告发布。
项目地点:藏青工业园区拉萨路以北,年楚河路以东,西藏国玉珠宝以西。合同估算价:52286.6万元
招标范围:一期主要建设内容:年产100台套1500Nm3一2000Nm3碱性(ALK)电解槽生产线;500MW/年高原型PEM电解槽生产线;40000t/a甲醇合成装置及构件标准化生产线;年产120台套500kW氢氧热电联供一体化集成设备装配线;年产50台套500kg/天撬式甲醇加氢站集成装备生产线及相应辅助配套生产设施。
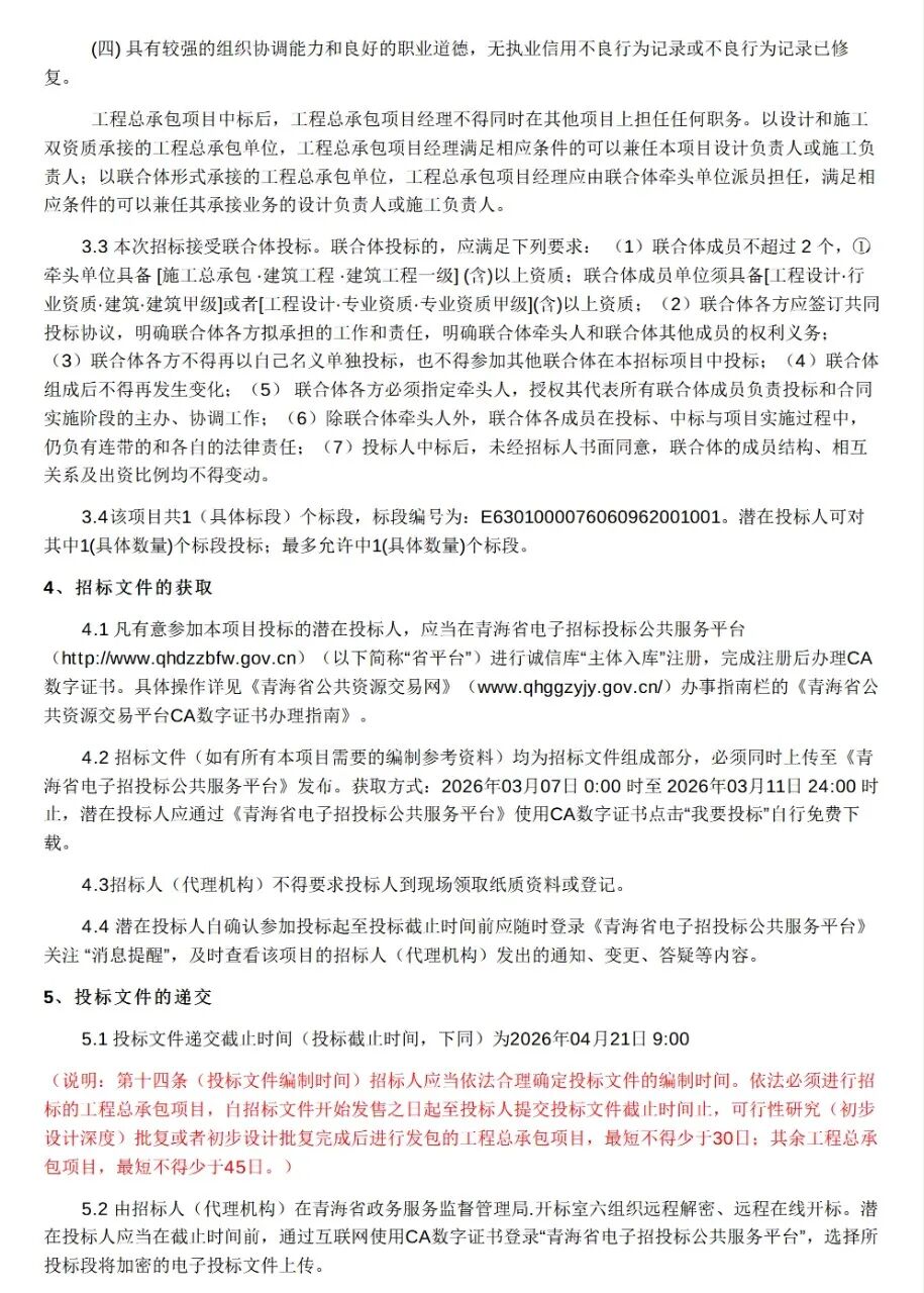
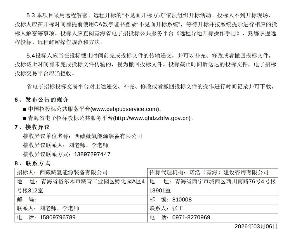
详情如下:


