最近更新 平面设计 影视后期 全站导航
科技前沿
人智 AI模型 智能医疗 自动化 机器人
元宇 虚拟现实 Web3 元宇宙游戏 虚拟社交
未来 自动驾驶 空中交通 绿色能源 智能物流
开发源码
后端 Python PHP源码 Java源码 C++教程
前端 HTML/CSS Javascipt Vue Jquery
工具 Cursor Windsurf Trae Xcode
工具下载
视频 剪辑合成 视频增强 特效滤镜 编码压缩
图像 图像生成 图像增强 图像美化 图像修复
其他 3D渲染 AI创作 开源框架 计算机视觉
您的位置: 首页> 绿色能源

新疆年产12万吨绿氢、70万吨绿氨项目EPC招标!

匿名上传
发布时间:2026-03-10 09:36:01

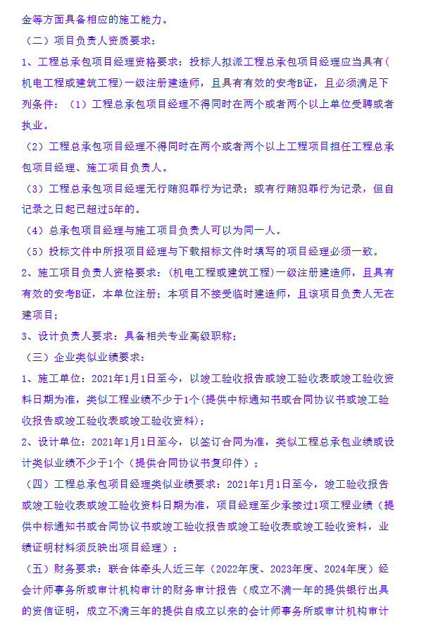
近日,新疆氢达能源科技有限公司年产12万吨绿氢、70万吨绿氨一体化生产线项目(epc)招标公告。该项目位于新疆维吾尔自治区,项目允许联合体投标。

详情如下:


相关文章

  • 云南省能源集团两个光伏项目投产
  • 国家发改委主任郑栅洁:持续推进“沙戈荒”新能源基地等万亿级重大工程
  • 内蒙古锡林郭勒盟:2026年谋划实施一批新型储能、源网荷储、绿电直连等项目
  • 划分三大类!吉林绿电直连项目开发建设方案印发
  • 官方辟谣丨三一氢能持续坚定发展氢能装备业务
  • 一图读懂丨2026年起,河南省新能源全量入市后,电费如何结算?
  • 能源行业氢能领域标准化技术委员会成立
  • 100套电解槽!西藏绿氢氨醇项目EPC招标
  • 迈为股份:拟斥资35亿元投建钙钛矿叠层电池成套装备项目
  • 国家电投云南分公司四排山光伏项目(二期)EPC中标结果公示
  • 两会声音|全国政协委员阮前途:推动构建超大城市新型电力系统
  • 内蒙古:加快沙戈荒建设 到“十五五”末新能源装机规模达到3.25亿千瓦
本站提供的所有下载资源均来自互联网,仅提供学习交流使用,版权归原作者所有。如需商业使用,请联系原作者获得授权。 如您发现有涉嫌侵权的内容,请联系我们 邮箱:alixiixcom@163.com
热门小说大全app 热门小说大全app
热门小说大全
立即下载

最新下载

娱乐盒子

娱乐盒子

79.37M · 2026-03-10

flychat

flychat

90.54M · 2026-03-10

中国联合航空

中国联合航空

123.29M · 2026-03-10

查看更多>

最新教程

OpenClaw官网入口-OpenClaw最新可访问网址 2026-03-10

OpenClaw官网入口-OpenClaw最新可访问网址

初音未来缤纷舞台wiki官方认证链接分享-最新wiki站点地址 2026-03-10

初音未来缤纷舞台wiki官方认证链接分享-最新wiki站点地址

更多教程>

最新专题

好玩的传奇手游排行榜

好玩的传奇手游排行榜

2025年最火的回合制游戏

2025年最火的回合制游戏

热门推荐

01

腾讯qq电视版

02

safew

03

智享骑

04

热门小说大全

05

小米相册旧版本

06

陌陌Mac版

本站提供的所有下载资源均来自互联网,仅提供学习交流使用,版权归原作者所有。如需商业使用,请联系原作者获得授权。 如您发现有涉嫌侵权的内容,请联系我们 邮箱:alixiixcom@163.com
  • 友情链接
  • 古榕树下原创文学
© 2018 Alixixi.com. 已备案: 湘ICP备2023014879号-1