先发制人2026
72.36M · 2026-03-22


Prompt: “Act as a research collaborator specializing in [field]. Search the latest papers (past 12 months) on [topic], summarize key contributions, highlight methods, and identify where results conflict. Format output as: Paper | Year | Key Idea | Limitation | Open Question.”
Outputs structured meta-analysis with citations perfect for your review sections.
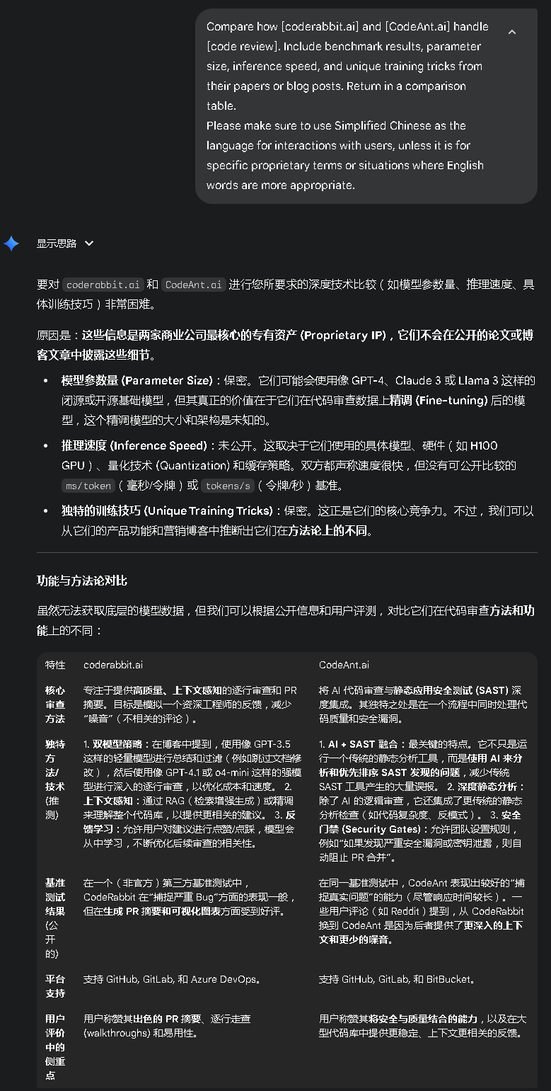
Prompt: “Compare how [Model A] and [Model B] handle [task]. Include benchmark results, parameter size, inference speed, and unique training tricks from their papers or blog posts. Return in a comparison table.”

Prompt: “You’re an analyst at McKinsey. Estimate TAM, SAM, and SOM for [business idea]. Use real data sources (links included) and show reasoning step-by-step. Format as: Summary → Calculations → Citations.”
Prompt: “Find top 10 startups solving [problem] globally. Include founders, funding rounds, unique approach, and website. Return in a 2-column table: ‘Company / Edge.’”
Prompt: “You’re a venture researcher. Based on the latest papers in [field], identify 3 potential startup ideas that could emerge from those discoveries. Include: core insight, possible product, and target user.”
Prompt: “You’re a policy researcher drafting a grant proposal on [topic]. Create a 1-page summary with: • Problem Statement • Recent Evidence (cited) • Intervention Logic • Expected Impact • References” Produces structured, funder-ready material from scratch.
Prompt: “Synthesize all major frameworks on [concept] from business, psychology, and economics. Output a unified model in visual markdown (hierarchy or table format).”
Prompt: “Analyze global trends in [sector] since 2023. Highlight growth drivers, headwinds, key players, and future opportunities. Cite at least 3 verified data sources with links.” I use this weekly to map emerging spaces (AI infra, edtech, healthtech).
Prompt: “You’re my ghost researcher. I’m writing a LinkedIn/X post about [topic]. Find 5 recent stats, 3 contrarian takes, and 2 academic papers I can reference. Format clearly with citations.”
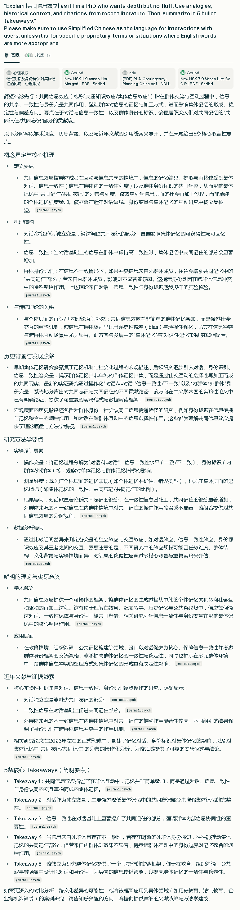
Prompt: “Explain [complex concept] as if I’m a PhD who wants depth but no fluff. Use analogies, historical context, and citations from recent literature. Then, summarize in 5 bullet takeaways.”
