GDM
36.48M · 2026-03-29
近期上线的医保药品比价系统引发广泛关注,许多用户都在询问如何找到这个实用的小程序。针对大家关心的入口问题和覆盖范围,本文将详细介绍具体操作方法和适用区域。

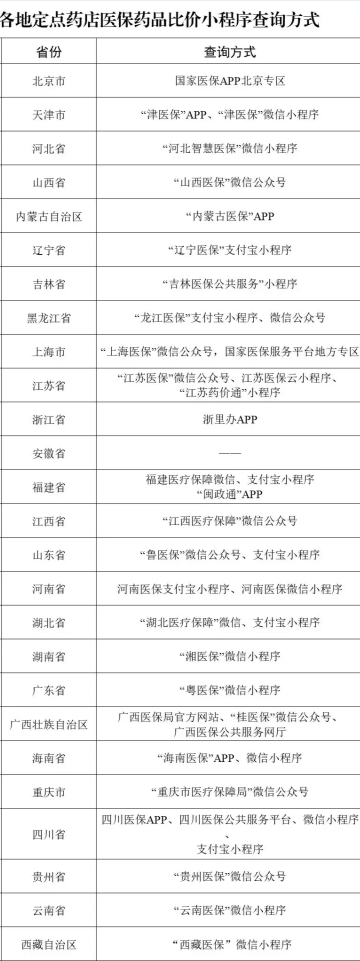
通过支付宝或微信的搜索功能即可快速访问该服务。目前全国已有29个省级行政区和新疆生产建设兵团开通了此项功能,用户能够随时查询药品价格、进行实时对比并获取附近药店导航信息。


需要注意的是,不同省份的小程序名称存在差异。以湖北省为例,用户需要搜索"湖北医疗保障"才能找到对应服务。以下是具体操作指引:
1. 在微信小程序搜索栏输入【湖北医疗保障】;

2. 进入主界面后点击【更多】选项;

3. 下滑页面选择【定点药店医保药品比价查询】功能;

4. 输入需要查询的药品名称进行搜索;

5. 选择零售药店后系统会显示周边门店列表;

6. 查询结果将按照价格和距离排序,方便用户做出最优选择。

以上就是小编为大家带来的医保药品比价小程序使用指南全部内容,如需了解更多实用生活技巧,请持续关注本站。
一天一个开源项目(第57篇):Unsloth - 2x 更快、70% 更省显存的 LLM 微调库
活用 Claude Code : 从协作者变成可编程的智能基础设施
2026-03-29
2026-03-29