锦书在线
80.52M · 2026-03-21
新华社受权于13日全文播发《中华人民共和国国民经济和社会发展第十五个五年规划纲要》。十四届全国人大四次会议3月12日表决通过了关于国民经济和社会发展第十五个五年规划纲要的决议,决定批准这个规划纲要。
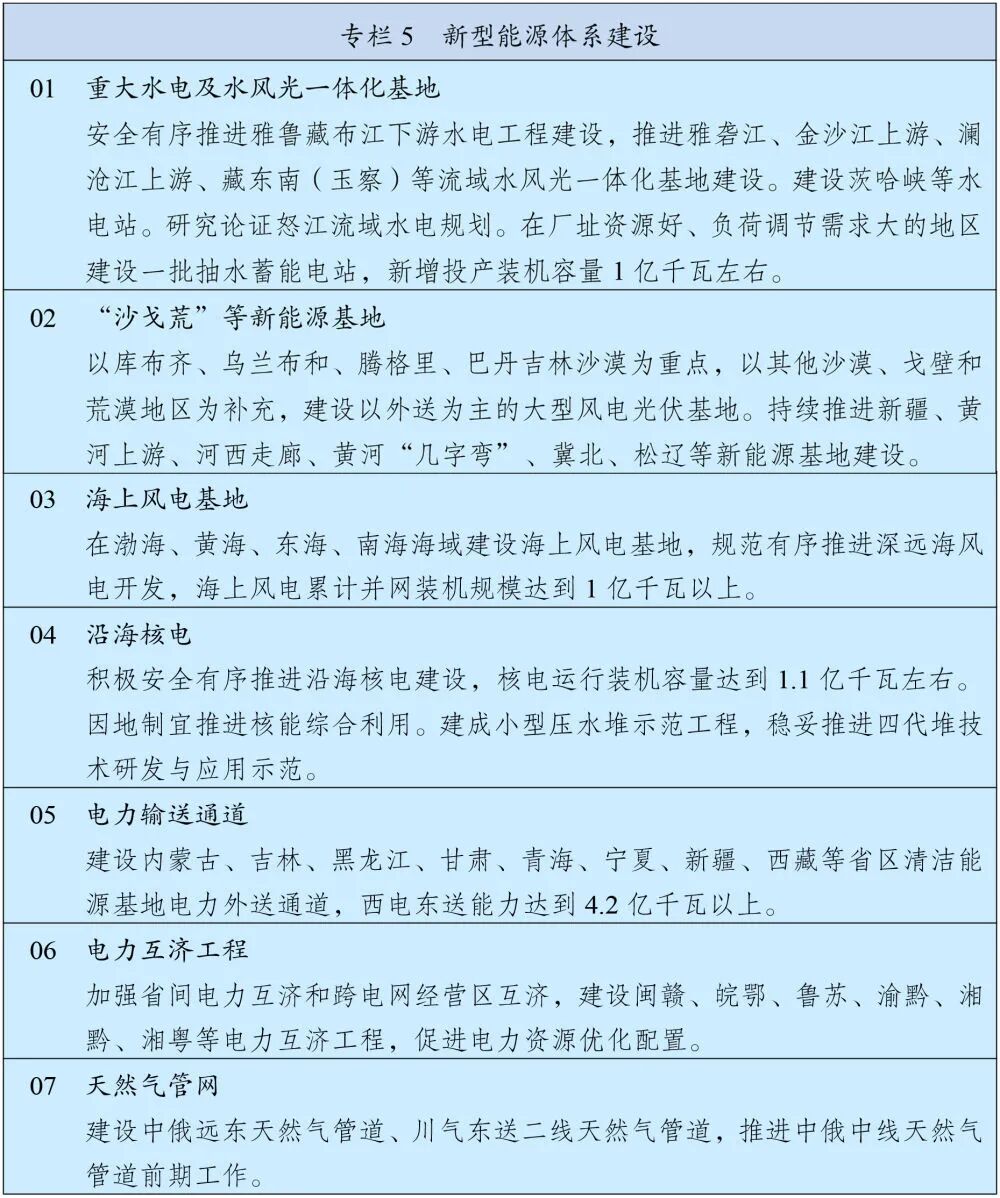
《纲要》指出,要深入实施能源安全新战略,加快构建清洁低碳安全高效的新型能源体系,建设能源强国。推进非化石能源安全可靠有序替代化石能源,坚持风光水核等多能并举,实施非化石能源十年倍增行动。

统筹就地消纳和外送,建设“三北”风电光伏、西南水风光一体化、沿海核电、海上风电等清洁能源基地,加强分布式能源就近开发利用,布局发展绿色氢氨醇,积极推进光热发电和地热能利用。
加强化石能源清洁高效利用,推进煤电改造升级和散煤替代。着力构建新型电力系统,全面提升电力系统互补互济和安全韧性水平,优化全国电力流向和跨区域通道布局,加快智能电网建设,完善城乡配电网,科学布局抽水蓄能,大力发展新型储能。提高终端用能电气化水平,推动能源消费绿色化低碳化。基本建成全国统一电力市场体系,完善油气“全国一张网”运行调度机制。
与“十四五”规划的九大清洁能源基地相比,“十五五”清洁能源基地增至10大基地,其中,新增了藏东南流域水风光基地、澜沧江上游水风光基地,取消了金沙江下游水风光基地,具体对比如下:

