锦书在线
80.52M · 2026-03-21
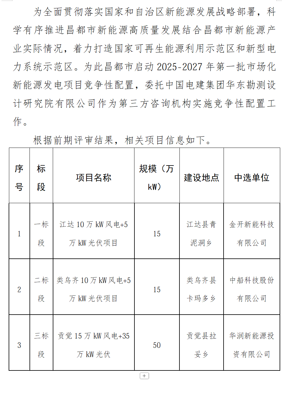
日前,西藏昌都市2025~2027年第一批市场化新能源发电项目竞争性配置结果公示,华润、中船、金开新能源三家企业中标,总规模800MW。
根据公示,本次下发光伏指标为450MW、风电指标350MW。委托中国电建集团华东勘测设计研究院有限公司作为第三方咨询机构实施竞争性配置工作。
根据优选公告,竞争性配置优选入围项目的投资主体需在获得项目开发权后20个工作日内签订开发协议,2026年6月底前完成备案,2027年6月底前开工,2028年6月底前全容量并网。
具体中标情况见下:
