青灵
38.24M · 2026-03-07
3月4日,浙江桐庐县发布关于开展2026年度光伏发电项目补贴申报工作的通知。
文件指出,申报对象:2024年1月1日至2024年12月31日期间并网的光伏发电项目。
申报要求:
1、光伏发电项目投资主体为投资自然人或注册地在杭州市范围内的投资企业,根据谁投资谁申报的原则。
2、光伏发电项目年利用小时数超过800小时,可咨询供电公司或属地供电。
3、容量30kW及以上的光伏项目必须履行工程验收程序且验收合格或验收整改完成(参照《浙江省整县(市、区)推进屋顶分布式光伏开发工作导则》要求)。
4、工商业光伏发电项目必须在国家可再生能源发电项目信息管理平台(网址详见附件)完成建档立卡流程,自然人项目不需要。
5、根据《浙江省光伏开发工作导则》要求,建筑为坡屋面结构时,光伏组件与建筑屋面平行且有机结合,安装最高高度与屋面距离不应超过30cm,安装范围不得超出屋面外沿;建筑为平屋面结构时,光伏组件安装不能超过女儿墙高度。不满足该要求需整改到位后再行申报。
详情如下:
关于开展2026年度光伏发电项目补贴申报工作的通知
各有关单位:
根据市发改委《关于报送2026年度光伏发电项目补贴清单的通知》、《杭州市光伏发电项目补贴发放实施细则》(杭发改能源〔2023〕55号)》等文件精神和要求,现开展2026年度光伏发电项目补贴申报工作,具体通知如下:
一、申报对象
2024年1月1日至2024年12月31日期间并网的光伏发电项目。
二、申报要求
1、光伏发电项目投资主体为投资自然人或注册地在杭州市范围内的投资企业,根据谁投资谁申报的原则。
2、光伏发电项目年利用小时数超过800小时,可咨询供电公司或属地供电。
3、容量30kW及以上的光伏项目必须履行工程验收程序且验收合格或验收整改完成(参照《浙江省整县(市、区)推进屋顶分布式光伏开发工作导则》要求)。
4、工商业光伏发电项目必须在国家可再生能源发电项目信息管理平台(网址详见附件)完成建档立卡流程,自然人项目不需要。
5、根据《浙江省光伏开发工作导则》要求,建筑为坡屋面结构时,光伏组件与建筑屋面平行且有机结合,安装最高高度与屋面距离不应超过30cm,安装范围不得超出屋面外沿;建筑为平屋面结构时,光伏组件安装不能超过女儿墙高度。不满足该要求需整改到位后再行申报。
三、申报时间
即日起至2026年4月25日。
四、申报材料
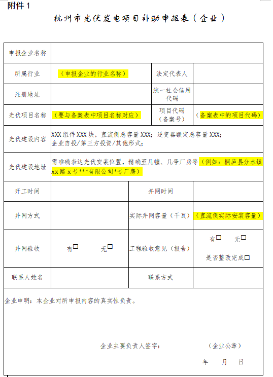
1、光伏发电项目补助申报表(附件1、2);
2、光伏发电项目并网验收意见或证明,可咨询供电公司或属地供电所获取;
3、项目备案表(居民自投项目,备案表由供电公司核对后统一提供);
4、30kW及以上光伏项目(含户用)工程验收意见,需请专家开展验收,并验收合格通过;
5、光伏项目投资企业营业执照(或纳税证明等),为自然人投资的,自然人提供身份证明);
6、两张不同角度光伏项目全景现场照片;
7、工商业光伏项目建 档立卡完成情况等;
注意:自然人光伏项目需要材料为①申报表、②身份证复印件、③并网验收(意见)证明、④两张不同角度全景现场照片、⑤工程验收意见(容量30kW及以上需要提供)。
五、其他事项
1、户用(自然人)申报材料先交到属地乡镇(街道),属地收齐后统一交到县发改局能环科或者直接交到县发改局能环科;工商业(企业)光伏项目申报材料直接交到县发改局能环科。所有材料在2025年4月25日前上报。
2、投资主体对申报材料的真实性承担法律责任,如有弄虚作假(包括但不限于虚报容量、重复申报、验收意见未整改、验收专家为相关利益方)等行为的,经查实后依法追回已拨付的财政资金并记入信用记录;涉嫌违法犯罪的,移送司法机关处理。
联系人:毛国冬、骆潮明,联系电话:89545395。


2024年光伏并网项目清单(以下仅展示部分项目,登录官网查询全部项目清单)

