扇贝听力
126.68M · 2026-02-26
2月12日,宁夏中卫市发改委发布《关于开展中卫大数据算力产业绿电园区第二期项目配套新能源项目竞争性优选的公告》。为推动算力与电力协同发展,加快推进中卫市大数据算力产业绿电园区二期项目建设,中卫市启动配套新能源项目竞争性优选工作。
中卫市大数据算力产业绿电园区第二期项目配套新能源项目总规模为260万千瓦,其中光伏共60万千瓦,风电共200万千瓦。
本次竞争性优选不接受联合体申报。申报企业需在2026年2月27日前将项目申报方案。完成优选后并公示确定后的项目中,风电项目报自治区发展改革委核准,光伏项目由我委组织备案。
原文见下:
中卫市发展和改革委员会 关于开展中卫大数据算力产业绿电园区第二期项目配套新能源项目竞争性优选的公告
各相关企业:
为推动算力与电力协同发展,加快推进中卫市大数据算力产业绿电园区二期项目建设,助力中卫数字信息产业高质量发展,打造国家级零碳园区,按照《宁夏特色优势产业绿电园区建设规划》相关要求,我委委托第三方专业机构进行评审,现就有关事宜公告如下。
一、项目基本情况
中卫市大数据算力产业绿电园区第二期项目配套新能源项目总规模为260万千瓦,其中光伏共60万千瓦,风电共200万千瓦。
二、申报要求
(一)企业申报要求
1.申报企业须是在中华人民共和国境内依法注册登记的企业法人。
2.申报企业“信用中国”(.cn/)未被列入严重失信主体名单;“中国执行信息公开网”()未被列入失信被执行人名单;“国家企业信用信息公示系统”(.cn/)未被列入严重违法失信企业名单;“中国政府采购网”(.cn)未被列入政府采购严重违法失信行为记录名单。
3.本次竞争性优选不接受联合体申报。
(二)项目申报要求
1.项目应符合国土空间用途管制政策、生态环境保护政策,选址主动避让耕地、生态保护红线、自然保护地、水源保护区、文物保护区、军事禁区等敏感区。
2.申报企业应根据负荷侧用电情况、中卫市新能源资源条件、接入条件等因素,综合考虑项目选址、子项目规模、项目建设方案等。
3.项目申报方案应附项目接网方案,明确拟接入的变电站、接入电压等级、线路工程距离等。
4.项目申报方案应附对数据企业用电企业的绿电供应模式、供应协议、补贴电量及电价水平等。
5.鼓励创新采用能够平抑新能源发电出力且技术先进、安全可靠的先进设备。
6.对采用绿电直连模式的项目,应参照《宁夏回族自治区绿电直连实施方案》编制参考大纲,补全申报方案编制内容。
7.项目纳入建设规模后,开发企业要严格按照批复方案和核准要求开展项目建设。
三、项目优选流程
(一)提交申报方案
申报企业在2026年2月27日12:00前将项目申报方案(纸质材料包含1份正本、4份副本,并在封面注明“正本”“副本”字样,纸质申报方案应密封,密封处加盖申报企业公章;同时应提交1份可编辑电子版申报方案U盘;电子版与纸质版不一致的,以纸质版为准)报送中卫市发展改革委,逾期送达或未送到指定地点,将不予受理。
(二)组织评审
报名截止后,第三方专业机构对项目申报方案进行评审。评审包括合格性评审和详细评审,对通过合格性评审的项目开展详细评审,详细评审采用综合评分法,从企业能力、前期工作情况、项目方案成熟度、设备及技术方案先进性等方面进行评审。
(三)优选结果
完成优选后,经市人民政府研究审定,审定同意后开展优选结果公示,公示后风电项目报自治区发展改革委核准,光伏项目由我委组织备案。
四、其他事项
公告期5个工作日,即2026年2月12日起至2月26日,如有相关问题请联系我委能源与交通科。
联系人:朱泊瑜 0955-7068775
熊 力 18514600915
附件:1.申报项目信息表


2.企业已并网新能源装机规模

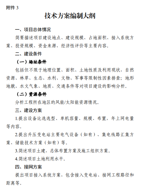
3.技术方案编制大纲


4.承诺函

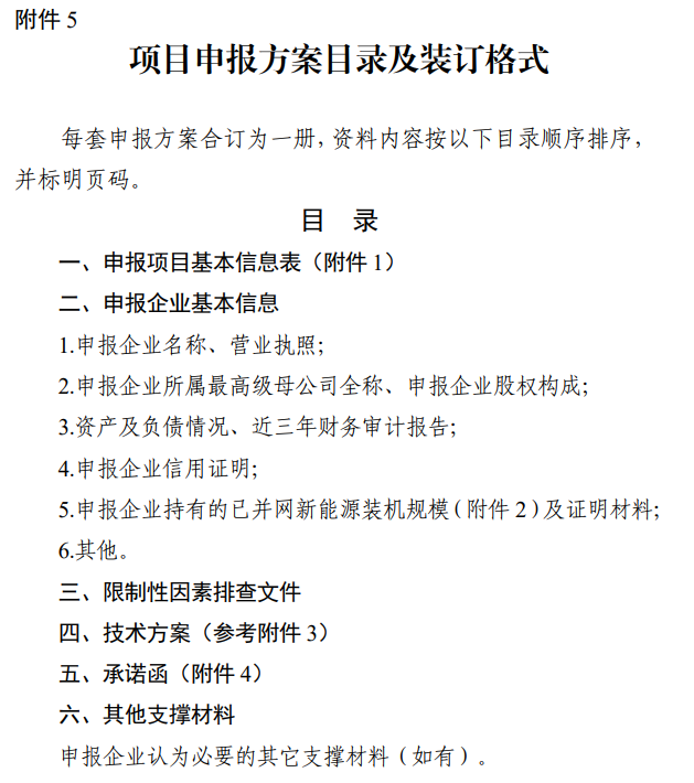
5.项目申报方案目录及装订格式

中卫市发展和改革委员会
2026年2月12日
原标题:中卫市发展和改革委员会 关于开展中卫大数据算力产业绿电园区第二期项目配套新能源项目竞争性优选的公告