文章分类
  • 山东省首个“绿电直连”项目获批

    山东省首个“绿电直连”项目获批

    北极星太阳能光伏网自山东省人民政府官网获悉,1月1日,东营时代新能源科技有限公司东营绿色制造基地“绿电直连”项目实施方案正式获得省能源局批复。据悉,该项目是山东省首个获批的“绿电直连”项目。此次获批的方案,披露了该项

    31 2026-01-07
  • 最新!25省机制电价结果汇总

    最新!25省机制电价结果汇总

    今年年初,国家发改委发布《关于深化新能源上网电价市场化改革 促进新能源高质量发展的通知》(简称“136 号文”)直接终结了光伏行业实行十余年的固定电价模式。临近年末,各地机制电价竞价结果已经陆续公布,北极星整理汇总了

    15 2026-01-07
  • 水发兴业960MW光伏组件中标结果公示

    水发兴业960MW光伏组件中标结果公示

    2026年1月4日,水发兴业控股有限公司年度光伏发电项目光伏组件框架协议采购入围公示。根据公告,此次采购容量为960MW,共分为3个标段,共有9家企业入围,分别是天合光能、高景太阳能、一道新能、华耀光电、亿晶光电、晶

    17 2026-01-07
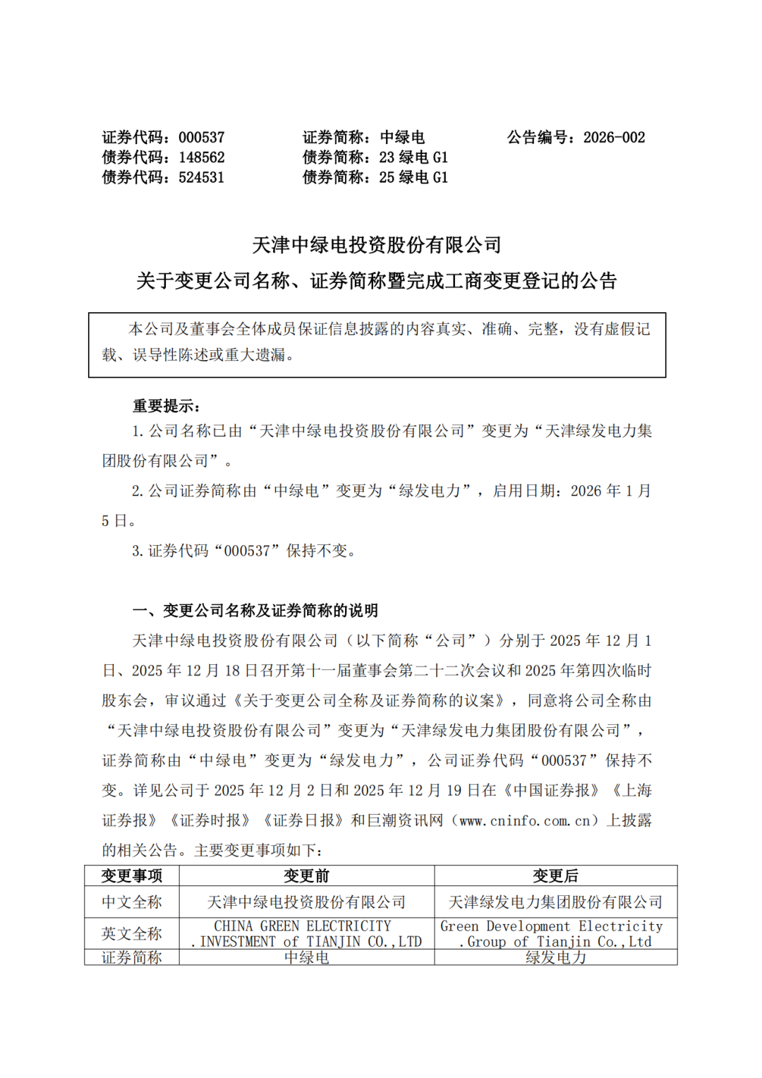
  • 中绿电正式更名!

    中绿电正式更名!

    1月4日,天津中绿电投资股份有限公司发布《关于变更公司名称、证券简称暨完成工商变更登记的公告》。根据公告,“天津中绿电投资股份有限公司”变更为“天津绿发电力集团股份有限公司”,证券简称由“中绿电”变更为“绿发电力”,

    37 2026-01-07
  • 赛伍技术董事、财务负责人离任

    赛伍技术董事、财务负责人离任

    2026年1月6日,赛伍技术发布公告称,公司董事会于近日收到公司董事兼财务负责人严文芹女士的书面辞职报告。严文芹女士因已达到法定退休年龄,向董事会辞去公司董事、财务负责人职务,辞职后不再担任公司任何职务。2026年1

    17 2026-01-07
  • 法院裁定棒杰股份预重整 临时管理人已就位

    法院裁定棒杰股份预重整 临时管理人已就位

    2026年1月6日,棒杰股份发布关于法院决定对公司启动预重整并指定临时管理人的公告。根据公告,2025年12月5日,棒杰股份收到债权人苏州环秀湖逐光企业管理合伙企业(有限合伙)(以下简称“环秀湖逐光”或“申请人”)的

    17 2026-01-07
  • 贵州风光项目管理办法:鼓励使用高效产品!

    贵州风光项目管理办法:鼓励使用高效产品!

    2025年12月31日,贵州能源局发布《贵州省风电光伏发电项目管理办法》,该办法指出:风电、光伏发电开发建设应高效利用资源,采用先进开发技术,集约节约利用土地。风电项目鼓励采用单机容量5兆瓦及以上的风力发电机组,年平

    8 2026-01-07
  • 雪上加霜!*ST沐邦被司法拍卖股份又增加了!

    雪上加霜!*ST沐邦被司法拍卖股份又增加了!

    北极星太阳能光伏网获悉,2026年1月1日,*ST沐邦再次发布《关于公司控股股东所持公司部分股份将被司法拍卖的提示性公告》。*ST沐邦表示,本次司法拍卖源于子公司内蒙古豪安与诚泰租赁之间的融资租赁合同纠纷,因控股股东

    9 2026-01-07
  • 深能鄂托克旗氢氨项目风电机组并网

    深能鄂托克旗氢氨项目风电机组并网

    12月27日,作为国家能源局能源领域氢能试点首批项目的深能鄂托克旗505MW风光制氢一体化合成绿氨项目,实现首批200MW风电机组顺利并网。作为深圳能源集团在绿色能源与化工领域的重要布局,面对时间紧、任务重、技术难度

    22 2026-01-07
  • 1000小时连续运行!海水直接电解制氢实现新突破

    1000小时连续运行!海水直接电解制氢实现新突破

    近日,东方电气与谢和平院士团队共同组成的联合研发团队,在海水无淡化直接电解制氢规模化工程验证中实现重要突破,完成了自主研发的新型分体结构110标方/小时海水直接电解制氢设备系统长时运行验证,运行累计时长突破1000小

    14 2026-01-07
  • 海南首个海上风电制氢耦合绿色甲醇一体化项目启动

    海南首个海上风电制氢耦合绿色甲醇一体化项目启动

    12月19日,申能海南CZ2海上风电示范项目(二期)暨绿色氢基能源示范项目建设启动仪式在海南省儋州市顺利举行。据悉,申能海南CZ2海上风电示范项目是海南省“十四五”期间首批通过自然资源部审批的海上风电项目,其中,项目

    19 2026-01-07
  • IPO动态!麦田能源更新提交招股说明书

    IPO动态!麦田能源更新提交招股说明书

    据深交所官网,12月30日,麦田能源更新招股书,主要补充了2025年上半年的最新财务数据及业务进展。本次IPO,麦田能源拟募资总金额为16.61亿元,主要用于年产100万台套智慧储能产品产业园建设项目、研发中心建设项

    23 2026-01-07
学习通网页版登录入口

学习通网页版登录入口

阅读量: 2310 时间: 2025-10-23

学习通是常用的学习工具,可以随时进行学习,找到你需要的资源,跨平台就能在线学习,了解学习的进度,但是很多小伙伴找不到入口在哪,下面就分享给大家。学习通网页版登录

点击阅读
最新win11教育版激活密钥分享-附win11激活工具

使命召唤手游官网入口-官方正版网页下载

使命召唤手游官网提供官方正版下载及最新游戏资讯,包含国服和国际服两个版本。国服官网支持微信QQ登录并推送专属活动,国际服官网提供多语言版本更新和全球赛事信息。安卓用户可直接下载APK,iOS用户可通过App Store获取,电脑端适配腾讯手游助手。玩家可通过官网获取正版客户端及赛事直播等核心内容。
游戏攻略
2026-04-07

学信网登录入口-学信网官网免费查询

学信网登录入口提供学历查询、电子注册备案表下载等核心服务,是我国教育领域权威认证平台。用户可通过实名账号免费查询学历学位信息,在线申请认证报告,满足求职升学需求。操作界面简洁,支持档案管理功能,确保学历验证高效安全。
软件教程
2026-04-07

jm漫画在线看-jm漫画官网入口

JM漫画网页版是二次元爱好者追更漫画的热门平台,提供热血战斗、治愈日常等多样化题材内容。平台拥有智能推荐系统和清晰分类导航,支持个性化阅读偏好设置,包含夜间模式、跨设备同步等核心功能。用户可通过讨论区和角色投票增强互动体验,高效追踪漫画更新进度,享受流畅的在线阅读服务。
软件教程
2026-04-07

找靓机官网网页版-找靓机官方入口直达

找靓机网页版提供官方入口直达服务,用户无需下载客户端即可通过浏览器访问二手数码平台。平台提供21项专业验机报告、分级定价机制和IMEI查询功能,确保手机笔记本等设备信息真实可靠。支持多维度筛选和比价系统,帮助用户高效找到符合需求的二手数码产品。
软件教程
2026-04-07

漫画天堂下载安装最新版本-漫画天堂官方下载入口安卓苹果版

漫画天堂提供官方下载入口,支持安卓和苹果设备安装最新版本客户端。平台汇集海量国内外热门漫画资源,包括经典日漫和国产原创作品,提供高清画质和及时更新服务。支持多端同步阅读进度和离线下载功能,智能推荐系统帮助用户发现优质漫画,带来流畅舒适的阅读体验。
软件教程
2026-04-07

抖音充值抖币-官网直充入口

抖音充值抖币官网直充入口提供便捷安全的充值服务,用户登录个人抖音账号即可快速完成抖币充值。详细介绍抖音充值流程包括账号登录方式选择以及充值操作指引,帮助用户轻松购买抖币享受平台服务。
软件教程
2026-04-07

漫画app哪个资源最全-看漫画最全app下载推荐

本文评测资源最全的漫画app,从5万部全品类作品到实时同步更新的热门连载,解析各平台在资源覆盖和更新速度上的优势。推荐具备智能推荐、多端同步等核心功能的阅读应用,帮助用户根据需求选择最适合的看漫画软件,享受高清修复经典与最新连载的畅快阅读体验。
软件教程
2026-04-07

谷歌google官网直达-Google官网一键访问

Google官网提供搜索、邮箱和地图等多样化服务,是全球领先的互联网平台。本文详细介绍谷歌Google官网入口的访问方法,帮助用户快速使用搜索、Gmail和云端硬盘等功能。了解如何通过简单步骤登录账号,享受多平台同步和安全保护等特色服务,解决常见访问问题。
软件教程
2026-04-07

番茄影视大全免费追剧-番茄影视大全高清app下载

番茄影视大全提供免费高清追剧服务,涵盖国产剧、美剧、韩剧等热门资源,支持多画质播放和离线缓存功能。该应用界面简洁,具备智能推荐和进度同步功能,提供安全无广告的观影体验。番茄影视大全app下载便捷,是追剧爱好者的优质选择。
软件教程
2026-04-07

抖音官网版入口-抖音网页版在线进入

抖音官网版入口提供网页版在线进入服务,作为移动端的补充,支持高清大屏观看和便捷内容浏览。用户可享受1080P超清画质、精准搜索和完整互动功能,同时管理账号数据并上传本地视频。适配办公、创作等多场景,实现跨设备数据同步,提升视听体验与创作效率。
软件教程
2026-04-07