巨拼门店系统
93.52M · 2026-04-07
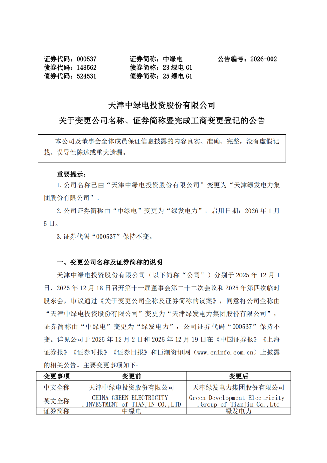
1月4日,天津中绿电投资股份有限公司发布《关于变更公司名称、证券简称暨完成工商变更登记的公告》。
根据公告,“天津中绿电投资股份有限公司”变更为“天津绿发电力集团股份有限公司”,证券简称由“中绿电”变更为“绿发电力”,2026年1月5日正式启用。
对于名称变更原因,绿发电力表示,一是适应能源行业变革,推动高质量发展。公司当前主营业务为风电、光伏、光热、储能等绿色电力生产与销售。随着电力市场化改革深入推进和行业竞争日益激烈,公司亟需立足绿色电力核心主业,围绕产业链上下游发展“新能源+”融合业态,构建更加多元、稳定的业务结构,有效满足新型电力系统建设需求。本次变更全称与证券简称是公司主动应对市场变化、提升核心竞争力与抗风险能力的重要举措。
二是提升品牌形象,强化市场认同。本次变更公司全称及证券简称有助于发挥与股东方的品牌协同优势和集聚效应,塑造公司作为综合性绿色电力服务商的品牌形象,增强在资本市场和产业领域的辨识度与影响力,为公司在新的竞争环境下吸引战略资源、开拓业务合作创造有利条件。
具体见下:



我的MCP工具被下载了5000+次/周,从0到变现我做对了什么?
AI 周刊【2026.03.30-04.05】:Anthropic 史诗级乌龙、OpenAI 万亿狂奔、AI 伦理审查
2026-04-07
2026-04-07