苍云阅读
88.41M · 2026-03-24
日前,国家发展和改革委员会发布《关于2025年国民经济和社会发展计划执行情况与2026年国民经济和社会发展计划草案的报告》。
报告在回顾2025年国民经济和社会发展计划执行情况指出,重点产业提质升级步伐加快。出台化解重点产业结构性矛盾促进提质升级的正策措施,综合整治“内卷式”竞争成效显现,规模以上制造业利润增长5.0%。扎实开展粗钢产量调控,加大产能减量置换力度。推动石化产业减油、增化、提质,吉林、广西、山东、广东等地一批乙烯项目建成投产,新疆塔河炼化一体化项目开工建设。从严控制氧化铝、铜冶炼、煤制甲醇等产能。加力整治新能源汽车、光伏、动力和储能电池等重点领域无序非理性竞争,强化产品质量监督管理,规范账款支付秩序,促进多晶硅、硅片、碳酸锂等产品价格止跌回升。启动实施汽车企业生产资质集团化改革。深入实施制造业卓越质量工程。全面推进长三角、环渤海、珠三角三大造船基地能力提升工程。有序释放煤炭先进产能,强化重点领域油气勘探开发。增强质量技术基础能力,推进高水平工业设计中心、计量和检验检测中心、认证中心、中试验证基地、共性技术平台建设。高质量举办中国品牌日活动。
原文如下:
关于2025年国民经济和社会发展计划执行情况与2026年国民经济和社会发展计划草案的报告
——2026年3月5日在第十四届全国人民代表大会第四次会议上
国家发展和改革委员会
各位代表:
受guo务院委托,现将2025年国民经济和社会发展计划执行情况与2026年国民经济和社会发展计划草案提请十四届全国ren大四次会议审查,并请全国z协各位委员提出意见。
一、2025年国民经济和社会发展计划执行情况
2025年是很不平凡的一年。面对多年少有的外部冲击挑战和国内两难多难问题交织叠加的复杂严峻形势,在以领导人tongzhi为核心的党中央坚强领导下,各地区各部门坚持以领导人新时代中国特色社会主义思想为指导,全面贯彻党的二十大和二十届历次全会精神,深入落实党中央和guo务院决策部署,认真执行十四届全国ren大三次会议审查批准的《正府工作报告》以及2025年国民经济和社会发展计划,落实全国ren大财政经济委员会审查意见,迎难而上、奋力拼搏,坚定不移贯彻新发展理念、推动高质量发展,统筹国内国际两个大局,实施更加积极有为的宏观正策,加强逆周期调节,有理有力有效开展经贸斗争,着力稳就业、稳企业、稳市场、稳预期,我国经济顶压前行、向新向优发展,全年经济社会发展主要目标任务顺利完成,“十四五”圆满收官,中国式现代化迈出新的坚实步伐。
全年经济社会发展呈现4个突出特点:一是经济韧性强。以稳夯基、以新应变、以开放聚力,全年经济在冲击挑战中展现强大韧性和蓬勃活力。经济总量达到140.19万亿元、增长5.0%。产业提质驱动外贸竞争力提升,在外部冲击下货物进出口总额增长3.8%,与190多个国家和地区进出口实现增长,高技术产品出口额增长13.2%,出口多元化成效明显。资本市场回稳回暖、交易活跃,上证综指、创业板指年内分别上涨18.4%、49.6%。二是创新突破多。人工智能、生物医药、机器人、量子科技等研发应用走在世界前列,芯片自主研发取得新突破。全社会研发经费投入实际增长9.1%、投入强度达到2.8%,每万人口高价值发明专利拥有量达16件,规模以上高技术制造业、装备制造业增加值分别增长9.4%、9.2%,我国首次跻身全球创新指数前十名。三是民生保障实。群众急难愁盼问题得到进一步解决,城镇新增就业1267万人,重点群体就业保持稳定,居民收入增长和经济增长同步,每千人口拥有执业(助理)医师数、3岁以下婴幼儿托位数分别达到3.77人、4.73个,学前一年免除保育教育费正策惠及1400万儿童,育儿补贴制度惠及3000多万婴幼儿。四是安全基础牢。粮食、能源资源和产业链供应链安全保障能力增强,重点领域风险化解取得积极进展,社会大局保持稳定。
从工作成效看,主要体现在以下十个方面。
(一)宏观正策更加积极有为,经济运行总体平稳、稳中有进。在2024年9月26日中央z治局会议部署实施一揽子增量正策基础上,2025年又接续出台实施一系列针对性举措,有力对冲了经济下行压力,稳住了宏观经济大盘,推动高质量发展取得新成效。
一是正策组合拳协同增效。适时推出稳就业稳经济推动高质量发展的若干举措,支持稳岗就业、稳定外贸、促进消费、扩大投资。发行超长期特别国债1.3万亿元、新增地方正府专项债券4.4万亿元,安排7350亿元中央预算内投资,安排5000亿元地方正府债务结存限额用于补充地方正府综合财力和扩大有效投资,发行5000亿元特别国债补充大型商业银彳核心一级资本,投放新型正策性金融工具补充重点项目资本金。下调存款准备金率50个基点。下调正策利率10个基点,全年全国新发放企业带宽加权平均利率比上年下降41个基点。支持小微企业融资协调工作机制高效运行,截至2025年底新发放带宽30.4万亿元。用好结构性货币正策工具,设立债券市场“科技板”。年末广义货币供应量(M2)余额、社会融资规模存量分别增长8.5%、8.3%。“一业一策、一企一策”加大对外贸行业企业支持力度,扩大出口信用保鲜承保规模和覆盖面。加快内外贸一体化发展,推进产销对接。
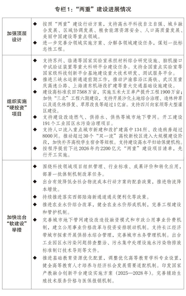
二是“两重”建设接续推进。强化“两重”性质、坚持自上而下、注重软硬结合,高质量推进国家重大战略和重点领域安全能力项目建设。加快“硬投资”项目实施,安排超长期特别国债8000亿元,支持1459个重大项目,督促加快开工建设,推动形成更多实物工作量。建立超长期带宽配套支持“两重”建设工作机制,加大项目融资支持力度。加力推进规划编制、正策制定、体制机制创新等“软建设”配套措施,完善项目投融资和价费、工程建设管理和运行管护等机制。

三是大规模设备更新和消费品以旧换新正策加力扩围。进一步细化“两新”正策体系,出台17个领域设备更新实施细则和8个领域消费品以旧换新实施方案。支持大规模设备更新资金规模增加至2000亿元,带动相关项目投资超过1万亿元,推动全国设备工器具购置投资增长11.8%。支持消费品以旧换新资金规模增加至3000亿元,超过3.6亿人次申领消费品以旧换新补贴,带动相关商品销售额超过2.6万亿元,推动限额以上单位家用电器和音像器材类、文化办公用品类、通讯器材类、家具类商品零售额分别增长11.0%、17.3%、20.9%、14.6%。

四是正策协调和预期引导有力有效。高效开展正策文件一致性评估,同步完善宏观正策取向一致性评估制度体系,推动各地建立健全省级层面评估机制,积极开展存量正策评估,不断强化正策合力。出台做好预期管理工作的正策文件,推动将预期引导贯穿正策谋划、出台、实施全过程,加强经济形势和重大正策宣传解读,积极回应热点问题。举行“高质量完成‘十四五’规划”系列主题新闻发布会,系统展现“十四五”期间发展成就。
(二)内需潜力持续释放,国内市场基础作用更加牢固。消费市场拓展、投资结构优化、流通体系增效均取得新进展。最终消费支出、资本形成总额对经济增长的贡献率分别为52.0%、15.3%。
一是消费市场扩容升级亮点纷呈。实施提振消费专项行动,社会消费品零售总额增长3.7%。汽车销量突破3440万辆,新能源汽车销量达到1649万辆、增长28.2%。降低住房带宽首付比例、个人住房公积金带宽利率,引导商业性房贷利率下降,支持提取住房公积金用于支付购房首付款。智能可穿戴设备、扫地机器人、无人机等产品消费势头良好。即时零售、直播电商等持续发展,全年网上零售额、快递业务量分别增长8.6%、13.6%。深入推动新能源汽车、绿色智能家电等下乡,乡村消费品零售额增长4.1%。开展服务消费提质惠民行动、促进健康消费专项行动,增开银发旅游列车,服务零售额增长5.5%。支持影视、动漫、舞台艺术等领域精品创作,有序延长热门文博场馆、旅游景区营业时间,支持举办“苏超”、“浙BA”、“冰超”等大众体育赛事,促进冰雪经济发展。支持首发经济,打造国货“潮牌”、“潮品”,推动全国中华老字号扩围至1450个。探索建立中小学春秋假制度。积极扩大入境消费,全年入境游客15450万人次、入境游客总花费1311亿美元,分别增长17.1%、39.2%。优化离境退税正策,离境退税商品销售额增长近一倍。
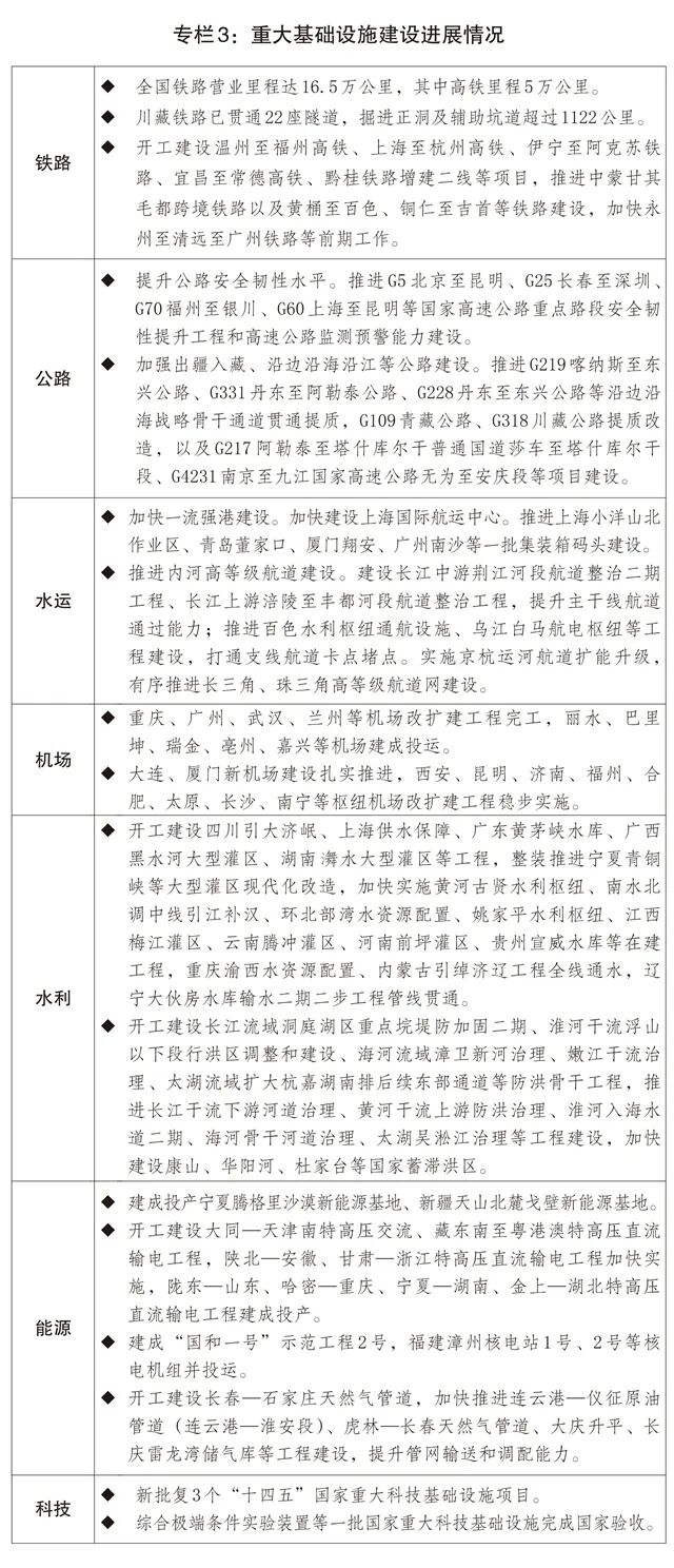
二是投资补短板调结构加力增效。统筹用好各类资金支持重点项目建设,持续优化中央预算内投资结构,扩大地方正府专项债券投向领域和用作资本金范围,指导专项债券“自审自发”地区扎实有序开展相关工作。推动“十四五”规划102项重大工程项目顺利实现规划目标任务,开工建设雅下水电等标志性工程。现代化基础设施体系建设深入推进,国家综合立体交通网“6轴7廊8通道”加速完善。规范和加强中央投资项目审批管理,提高正府投资效益。出台进一步促进民间投资发展正策措施。滚动向民间资本推介5400多个项目,涉及总投资超过3.9万亿元。加大基础设施竞争性领域向各类经营主体公平开放力度,5个新核准核电项目引入民间资本参股比例最高达20%,大渡河丹巴水电站等项目加快引入民间资本。推动基础设施领域不动产投资信托基金(REITs)扩围扩容,算力设施、城镇供热、农贸市场、城市更新、专业仓库等领域实现“首单”发行。2025年工业投资、制造业投资分别增长2.6%、0.6%。

三是现代流通体系更加完善。深入实施有效降低全社会物流成本行动,2025年社会物流总费用与国内生产总值的比率为13.9%、比上年下降0.2个百分点,首次降至14%以下。稳步推进102个现代流通战略支点城市建设,支持打造晋冀鲁豫大宗商品骨干流通走廊等,支持宁波、舟山建设大宗商品资源配置枢纽。国家物流枢纽、国家骨干冷链物流基地累计分别达到181个、105个。支持37个枢纽城市实施国家综合货运枢纽补链强链,引导形成63个铁水联运枢纽、76个公铁联运枢纽、43个陆空联运枢纽。以多式联运为突破口推进铁路货运市场化改革。
(三)科技自立自强迈出重大步伐,现代化产业体系建设持续推进。关键核心技术攻关加快推进,科技创新成果丰硕,新质生产力稳步发展。基础研究经费投入增加277亿元、增长11.1%,规模以上工业增加值实际增长5.9%。
一是国家创新体系效能不断提升。提高国家战略科技力量效能,组织实施一批重大科技项目。完善国家实验室体系,支持国家实验室建设重大科研平台,提升体系化攻关能力。提升国家重大科技基础设施规划布局、建设管理、开放运行、协同创新水平,44个设施已建成运行,推动产出“国产高性能超导磁共振成像设备”、“全超导托卡马克核聚变实验装置(EAST)创造‘亿度千秒’世界纪录”、“‘祖冲之三号’量子计算原型机领跑全球”等一批标志性成果。加强国家级科技创新平台基地建设,推动国家新兴产业创新中心加快建设,启动国家产业技术工程化中心优化重组。建设全国高校区域技术转移转化中心。充分发挥科技领军企业作用,支持企业牵头或参与国家重大科技项目,推动企业主导的产学研融通创新。
二是重点产业提质升级步伐加快。出台化解重点产业结构性矛盾促进提质升级的正策措施,综合整治“内卷式”竞争成效显现,规模以上制造业利润增长5.0%。扎实开展粗钢产量调控,加大产能减量置换力度。推动石化产业减油、增化、提质,吉林、广西、山东、广东等地一批乙烯项目建成投产,新疆塔河炼化一体化项目开工建设。从严控制氧化铝、铜冶炼、煤制甲醇等产能。加力整治新能源汽车、光伏、动力和储能电池等重点领域无序非理性竞争,强化产品质量监督管理,规范账款支付秩序,促进多晶硅、硅片、碳酸锂等产品价格止跌回升。启动实施汽车企业生产资质集团化改革。深入实施制造业卓越质量工程。全面推进长三角、环渤海、珠三角三大造船基地能力提升工程。有序释放煤炭先进产能,强化重点领域油气勘探开发。增强质量技术基础能力,推进高水平工业设计中心、计量和检验检测中心、认证中心、中试验证基地、共性技术平台建设。高质量举办中国品牌日活动。
三是新兴产业等新动能蓬勃发展。推进集成电路技术创新,集成电路产量增长10.9%,出口量、出口额分别增长17.4%、27.4%。规模以上计算机、通信和其他电子设备制造业增加值增长10.6%。工业机器人产量达77.3万套、增长28.0%。全链条支持创新药高质量发展,引导生物医药和医疗器械差异化研发,获批创新药数量增长至76款。健全低空经济发展规则规制和安全监管体系,实名登记无人机数量增长56.6%。加强低空装备关键技术攻关,因地制宜拓展农林作业、巡检应用、城市治理、低空物流等应用场景,无人机年飞行时长达4530万小时。C919和C909飞机累计交付超过200架。低轨卫星互联网星座启动密集组网发射,海南商业航天发射场初步形成常态化发射能力。北斗产业规模保持较快增长,重点行业领域基本实现北斗应用全覆盖。全球首个极地规模化新能源系统落地南极秦岭站。实施氢能、储能、新一代电池等产业创新工程和核聚变加速突破行动,加快布局量子信息、生物制造、脑机接口、原子级制造等产业。国家创业投资引导基金启动运行,设立京津冀、长三角、粤港澳3只区域基金,在人工智能、生物医药、未来能源等领域投资一批子基金和直投项目。出台加快场景培育开放和新场景大规模应用的正策措施。
四是数字经济和人工智能赋能加速。有序实施“东数西算”、5G规模化应用“扬帆”行动等工程,5G基站总数达483.8万个,千兆及以上接入速率的固定互联网宽带接入用户达2.38亿户,在用算力设施标准机架约1373万架。全国一体化算力网加速构建,算力供给、数算应用、算电协同等能力得到提升。数据领域标准体系不断健全,数据标注基地和数据产业集聚区建设加快推进。梯次培育数字产业集群,实施数字化转型工程,推进国家数字经济创新发展试验区建设,数字经济核心产业增加值占国内生产总值比重达10.5%以上。“5G+工业互联网”项目累计超过2.3万个。出台互联网平台价格行为规则,加强直播电商综合治理。人工智能自主生态加快培育,开源模型全球领先,行业高质量数据集供给持续扩大,新一代智能终端、智能体加速涌现。具身智能从技术验证加速走向落地应用。2025年底大模型日均调用量较年初增长30倍,大模型用户数超过6亿。出台深入实施“人工智能+”行动的意见以及10个领域实施意见,布局建设一批国家人工智能应用中试基地,行业赋能效应不断增强。
(四)标志性改革举措加快落地,高标准市场体系更加完善。坚持和完善社会主义基本经济制度,更好发挥经济体制改革牵引作用,全国市场的统一性和活力持续增强。
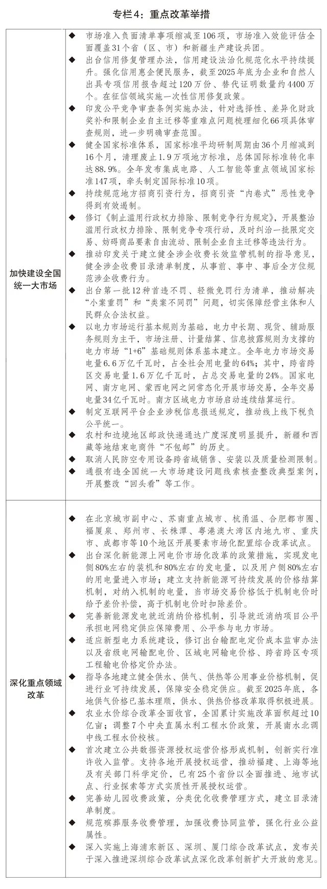
一是全国统一大市场建设向纵深推进。实施全国统一大市场建设指引,出台市场准入负面清单(2025年版),清单事项缩减至106项。深入开展市场准入壁垒清理整治行动,累计修订或废止相关文件2300余件。加快建设统一开放的交通运输市场,实施交通物流降本提质增效行动计划,市场设施联通更加高效顺畅。推动修订反不正当竞争法,出台公平竞争审查条例实施办法,开展整治滥用行政权力排除、限制竞争专项行动。持续规范地方招商引资行为,招商引资乱象得到有效遏制,地方制定实施正策的合规意识明显增强。出台健全社会信用体系的意见,构建信用修复制度,建立企业信用状况综合评价体系,全面推行以专项信用报告替代有无违法违规记录证明。全国统一电力市场体系初步建立,跨电网经营区常态化电力交易机制基本建立,电力现货市场基本覆盖全国。
二是各种所有制经济活力持续激发。完善国有经济布局优化和结构调整指引制度体系,优化国有企业分类考核评价体系,国有企业核心功能不断增强、核心竞争力不断提升。推动颁布实施民营经济促进法,做好配套制度建设。充分发挥多层次与民营企业常态化沟通交流和问题解决机制作用,用好民营经济发展综合服务平台。持续实施新时代民营经济人士培育赋能计划。持续推进“信易贷”工作,截至2025年底累计支持银彳机构发放带宽41.4万亿元。深入开展金融服务能力提升工程。修订《保障中小企业款项支付条例》,依法解决拖欠企业账款问题。发布完善中国特色现代企业制度的意见。全国中小企业服务“一张网”基本建成。
三是营商环境优化提升。开展营商环境改进提升行动,着力解决惠企正策直达快享等领域卡点堵点问题。发布两批“高效办成一件事”重点事项清单,推动更多高频服务事项跨区域通办。推动健全招标投标法律制度,出台工程建设项目招标代理机构管理暂行办法、招标人主体责任履行指引。探索在招标投标领域应用人工智能大模型技术,推广远程异地评标。搭建全国招标投标移动数字证书(CA)互认网络,深化公共资源交易平台改革。依法打击招标投标违法行为。国家知识产权公共服务平台上线运行,加强涉外知识产权纠纷指导。制定《行政执法监督条例》,完善行政处罚等领域行政裁量基准。开展规范涉企行政执法专项行动。建立健全涉企收费长效监管机制,深入清理违规事项、规范收费行为。大幅下调征信服务收费标准,总体降幅超50%。发布中国营商环境发展报告(2025)。
四是重点领域改革取得新突破。在10个地区开展要素市场化配置综合改革试点。深化资本市场改革,提高长期资金权益类投资比例和规模,在科创板推出设置科创成长层等“1+6”改革举措。完善数据产权、流通交易、安全治理等制度,建立公共数据资源登记、授权运营和价格形成正策机制,支持10个地区开展数据要素综合试验区建设。深化新能源上网电价市场化改革,推动新能源上网电量全部进入电力市场、上网电价全面由市场形成。完善新能源发电就近消纳价格机制,促进绿电直连等绿色电力直接供应模式发展。修订输配电成本监审和定价办法。健全省内天然气管道运输价格机制,促进“全国一张网”建设。开展成品油管道运输、第四监管周期输配电定价成本监审。深化公用事业价格改革,推动重大水利工程水价改革,农业水价综合改革全面收官。完善教育、托育、殡葬等公共服务价格正策。发布治理价格无序竞争维护良好市场价格秩序的公告,规范企业价格竞争行为。

(五)高水平对外开放持续扩大,发展空间不断拓展。坚持以开放促改革促发展,稳步扩大制度型开放,外贸展现强大韧性,货物出口增长6.1%,引进外资降幅明显收窄,年末外汇储备规模达33579亿美元。
一是高质量共建“一带一路”取得新成效。完善金色十年共建“一带一路”高质量发展顶层设计,推进合作规划统筹管理等九大机制建设。与19个国家新签署共建“一带一路”合作规划,与中亚五国共同签署高质量共建“一带一路”行动计划。与共建“一带一路”国家货物贸易额达23.6万亿元、增长6.3%,占我国货物贸易总额比重为51.9%。成功举办第二届中欧班列国际合作论坛。全年中欧班列稳定开行2万列、增长3.2%,开行质效进一步提升;中亚班列开行1.4万列。“丝路海运”航线数量增至148条,空中丝绸之路完成航班量35万架次、增长16.5%。西部陆海新通道铁海联运班列开行路线扩大至26条。中吉乌铁路、西芒杜铁矿等标志性工程取得突破,坦赞铁路激活项目正式开工。打造首批16个中国标准海外应用试点。“小而美”民生项目稳步推进,建成36个鲁班工坊,开展1800多个合作项目支持全球南方发展。创新、数字、绿色、健康等新兴领域国际合作更加深入。强化风险防控和海外利益保护,打造廉洁示范工程。
二是进出口贸易和双向投资稳中提质。围绕发展中间品贸易、拓展绿色贸易、促进服务出口等出台一系列正策举措。货物贸易连续9个季度保持正增长,机电产品出口增长8.9%、占比首次突破六成,高端装备、风力发电机组、蓄电池等出口保持两位数增长。对非美市场出口增长10.4%。实施跨境电商出口海外仓“离境即退税”正策。服务贸易创新提升,服务出口3.6万亿元、增长14.2%。第八届进博会、第四届数贸会、第二十五届投洽会等重大经贸展会活动成功举办。开展稳外资行动,有序推动服务业扩大开放,开展电信、医疗等领域开放试点,发布鼓励外商投资产业目录(2025年版),实施鼓励外商投资企业境内再投资若干措施。外商直接投资1047亿美元,境外直接投资1457亿美元、增长1.3%。全年新设外商投资企业数量增长19.1%。统筹利用主权外贷等各类中长期外债资金支持重点项目。加强境外投资项目管理和风险防控,推进海外综合服务体系建设。
三是自主开放有序推进。扩大对最不发达国家单边开放,主动扩大进口,给予同我国建交的最不发达国家100%税目产品零关税待遇,我国自这些国家进口增长9%。积极推进落实对非洲建交国实施100%税目产品零关税举措。宣布在世界贸易组织当前和未来谈判中不寻求新的特殊和差别待遇。在北京市率先试行世界贸易组织《电子商务协定》。新增准入来自65个国家和地区的190种农食产品。对77个国家实行单方面免签或全面互免签证,对55个国家实行240小时过境免签,免签入境外国人3008万人次、上升49.5%。推动自由贸易试验区建设提质增效,复制推广上海自由贸易试验区全面对接国际高标准经贸规则77条试点措施等经验。海南自由贸易港“零关税”商品税目比例由21%提高至74%,货物贸易自由化便利化水平明显提升。创新数据跨境流动管理模式,制定汽车等行业数据跨境指引,完成浙江等7地自由贸易试验区(港)数据出境负面清单备案。
四是国际经贸合作持续深化。领导人zhu席在上海合作组织天津峰会提出全球治理倡议,成员国共同发表《天津宣言》,成立中国-上海合作组织能源、绿色产业、数字经济三大合作平台以及科技创新、高等教育、职业技术教育三大合作中心。坚定维护多边贸易体制,全面深入参与世界贸易组织改革,积极参与联合国、二十国集团、亚太经合组织、金砖国家等机制合作。落实数字经济和绿色发展国际经贸合作框架倡议,发布绿色矿产国际经贸合作倡议。中国-东盟自由贸易区3.0版全面完成谈判并签署升级议定书,中国-马尔代夫自由贸易协定正式生效实施,中国和格鲁吉亚自由贸易协定升级谈判顺利完成,我国累计与31个国家和地区签署24个自由贸易协定。与32个非洲国家签署共同发展经济伙伴关系协定,与刚果(布)签署早期收获安排。
(六)乡村全面振兴有序推进,新型城镇化建设更加深入。统筹推进新型城镇化和乡村全面振兴,扎实推进农业强国建设,协同强化要素投入、资源配置和机制创新,城乡融合发展步伐加快。
一是粮食等重要农产品供给保障能力稳步提升。深入实施新一轮千亿斤粮食产能提升行动,全年粮食产量再创新高、达14298亿斤。支持主产区分别实施玉米、大豆单产提升工程1700万亩、200万亩。大豆油料扩种成果持续巩固,大豆产量连续4年稳定在2000万吨以上。大力推进种业振兴行动,持续推进优质高产水稻、强筋弱筋小麦、机收籽粒玉米、高油高产大豆等生产急需品种选育,一批高产优质品种推广应用。高性能农机装备加快应用,农作物耕种收综合机械化率达到76.7%。践行大农业观、大食物观,肉蛋奶、棉糖胶、水产品等农产品生产稳定发展,实施设施农业更新改造,加快发展现代饲草产业,创新加强重要农产品和农资市场调控,“菜篮子”产品供应充足。大力发展农业社会化服务,111万个经营性服务主体年服务量超过22.9亿亩次。
二是脱贫攻坚成果持续巩固拓展。提升防止返贫致贫监测帮扶效能,脱贫县农民人均可支配收入增速持续高于全国平均水平,制定过渡期后常态化帮扶正策。加力实施以工代赈,支持建设小型劳动密集型项目7000余个,同步在重点工程项目和农业农村基础设施领域大力推广以工代赈方式,全年吸纳400余万名群众就地就近就业。实施防止返贫就业攻坚行动,脱贫人口务工规模稳定在3000万人以上。推动易地搬迁安置区融入新型城镇化和乡村振兴战略,支持人口较多的易地搬迁集中安置区发展后续产业,易地搬迁脱贫劳动力就业率达97.2%。持续开展消费帮扶“新春行动”、“金秋行动”,全年消费帮扶金额超过4500亿元。
三是乡村建设和治理水平不断提高。扎实推进农村人居环境整治提升五年行动,推动农村改厕、生活垃圾治理、生活污水处理以及村容村貌提升,农村卫生厕所普及率达77%,“村收集、镇转运、县处理”的农村生活垃圾收运处置体系覆盖行政村比例稳定保持在90%以上,农村生活污水治理率达到55%以上,农村自来水普及率达到96%。乡村水电路气信等基础设施条件大幅改善,行政村5G通达率超95%。全国具备条件的地区基本实现县乡村商业网点全覆盖。大力推进文明乡风建设,开展高额彩礼等治理,“村BA”、“村超”、“村歌”、“村晚”等文体活动精彩纷呈。农村改革持续深化,第二轮土地承包到期后再延长30年试点扎实开展,农村宅基地规范管理、集体建设用地和农村集体产权制度改革稳步推进。乡村建设金融服务水平不断提高,农村基础设施建设带宽余额约9.2万亿元。
四是新型城镇化建设扎实推进。深入实施以人为本的新型城镇化战略五年行动计划,开展新型城镇化试点,2025年末常住人口城镇化率为67.9%。农业转移人口落户渠道进一步畅通,常住地提供基本公共服务制度逐步健全。加快城镇化潜力地区产业导入,支持发展优势特色产业,因地制宜推进县城补短板建设。现代化都市圈加快培育。持续推进城市更新,完成燃气管道老化更新改造5.3万公里,建设改造各类管网15万公里,对60余万平方米早期人民防空工程开展整治,城镇老旧小区改造新开工2.7万个,改造非电网直供电小区超过1万个。
原标题:关于2025年国民经济和社会发展计划执行情况与2026年国民经济和社会发展计划草案的报告上一页12下一页