康小丁
27.19M · 2026-03-27
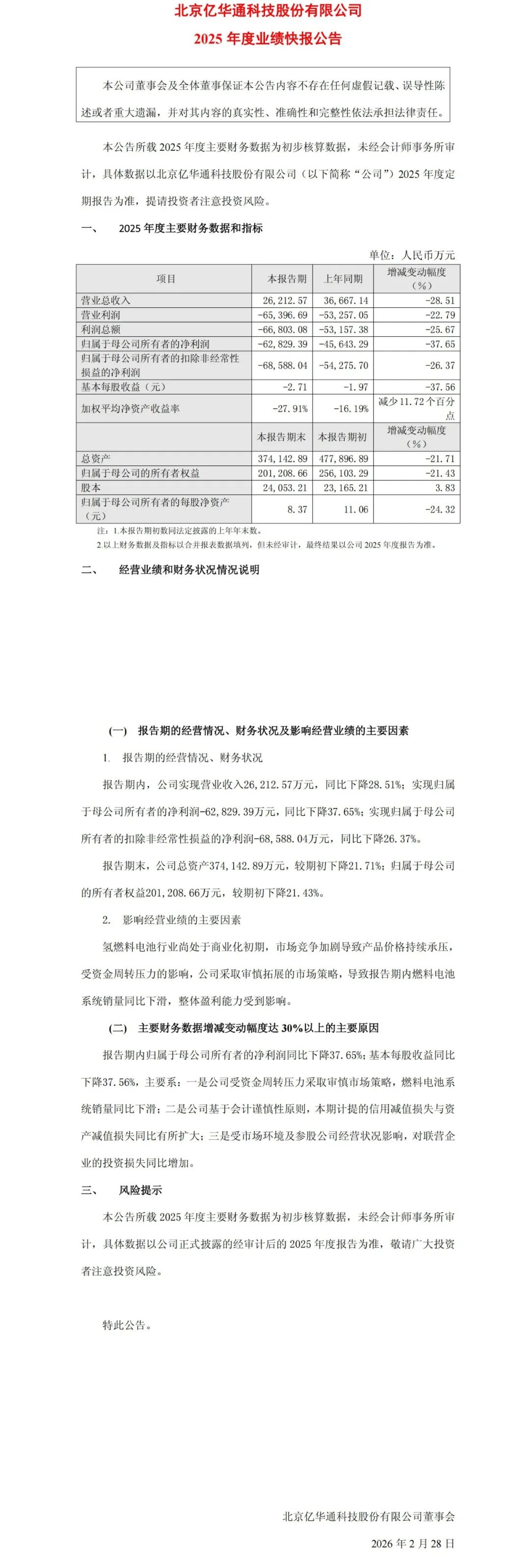
2月27日,亿华通发布2025年度业绩快报公告。
报告期内,公司实现营业收入26,212.57万元,同比下降28.51%;实现归属于母公司所有者的净利润-62,829.39万元,同比下降37.65%;实现归属于母公司所有者的扣除非经常性损益的净利润-68,588.04万元,同比下降26.37%。
报告期末,公司总资产374,142.89万元,较期初下降21.71%;归属于母公司的所有者权益201,208.66万元,较期初下降21.43%。
对于影响经营业绩的主要因素,亿华通表示氢燃料电池行业尚处于商业化初期,市场竞争加剧导致产品价格持续承压,受资金周转压力的影响,公司采取审慎拓展的市场策略,导致报告期内燃料电池系统销量同比下滑,整体盈利能力受到影响。
