广交会
93.8M · 2026-04-01
2月14日,河北省发展和改革委员会发布关于公开征求《河北省风电和光伏发电项目投资主体招标文件示范文本》意见的公告。
原文如下:
关于公开征求《河北省风电和光伏发电项目投资主体招标文件示范文本》意见的公告
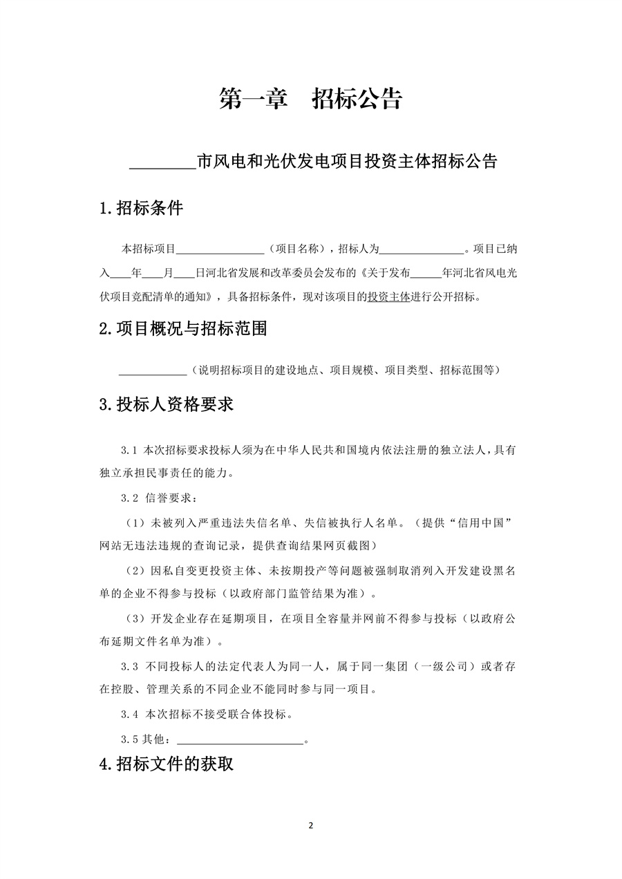
为深入落实s委、省正府关于风电、光伏发电项目投资主体招标工作的有关要求,构建规范高效、公平竞争、充分开放的市场开发环境,推动全省风电光伏产业健康有序发展,经研究,我省风电、光伏发电项目投资主体竞争性配置工作将统一通过市级公共资源交易平台,采用公开招标“双盲”评审方式实施。
为进一步规范指导全省风电、光伏发电投资主体招标投标工作,结合我省实际,我们研究起草了《河北省风电和光伏发电项目投资主体招标文件示范文本》。现将征求意见稿予以公告,即日起向社会公开征求意见,欢迎社会各界人士积极建言献策,提出宝贵意见。
公开征求意见时间截止到2026年2月27日,意见建议电子版请反馈至邮箱nyjxnyc@hbdrc.gov.cn,邮件主题和附件名为“姓名(或单位)+风电光伏投资主体招标文件示范文本相关建议”。
为方便和您联系,请注明联系人姓名、单位、联系方式。
联系电话:0311-88600512
感谢您的参与和支持!
附件:河北省风电和光伏发电项目投资主体招标文件示范文本(征求意见稿)
河北省发展和改革委员会
2026年2月14日










































