绿然智老照片修复器
58.03M · 2026-02-12
北极星太阳能光伏网获悉,2月10日晚,阿特斯发布公告公布了其美国业务调整的最新进展。根据公告,阿特斯已在2025年12月31日前,完成了四份租赁合同的签署,还有一份待签。这些租赁合同是阿特斯下属的拥有制造业土地、厂房、设施及设备等资产的美国和泰国子公司与公司和控股股东新成立的合资运营公司之间的交易。阿特斯表示,上述提案已经获得董事会批准,但尚需提交公司股东会审议通过,关联股东将在股东会上回避表决。
阿特斯称,关于美国市场业务调整,公司结合海外不同地区实际产能投资情况及当地法律法规,设计了股权转让及租赁并行的模式。其中,美国制造工厂中,由控股股东CSIQ及公司成立合资公司负责实际生产运营,并租赁公司已投资的厂房、设施和设备。泰国制造工厂中,则由控股股东CSIQ收购公司已建立的子公司75.1%股权从而转变为合资公司,并租赁少量不可分割资产;新建海外工厂中,由控股股东CSIQ收购公司已建立的子公司75.1%股权从而转变为合资公司。



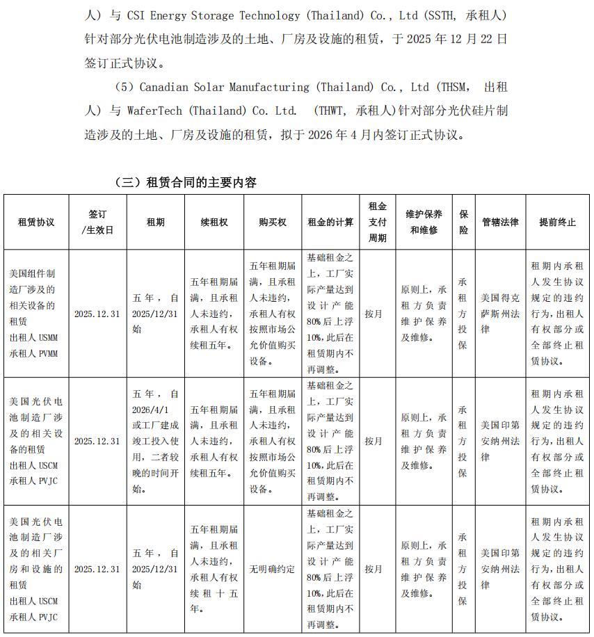
就公告来看,该公司在美国的业务分别位于不同的地区。其中,组件业务已经投产,但电池业务尚在建设过程中,预计将于2026年中达产。除了美国业务将采取出租方法外,其位于泰国的切片以及电池片业务,也将采取同样的方式。其中,除了泰国硅片业务的租赁合同拟于2026年4月内签订外,其他四分均已经签署完毕。
租期上,上述合同均为5年,租金则采取两步算法,即基础租金之上,工厂实际产量达到设计产能80%后上浮10%,此后在租赁期内不再调整。
公告详情如下:





