工学云
150.99MB · 2026-02-11
2月9日,内蒙古自治区投资项目在线审批办事大厅相关信息显示:
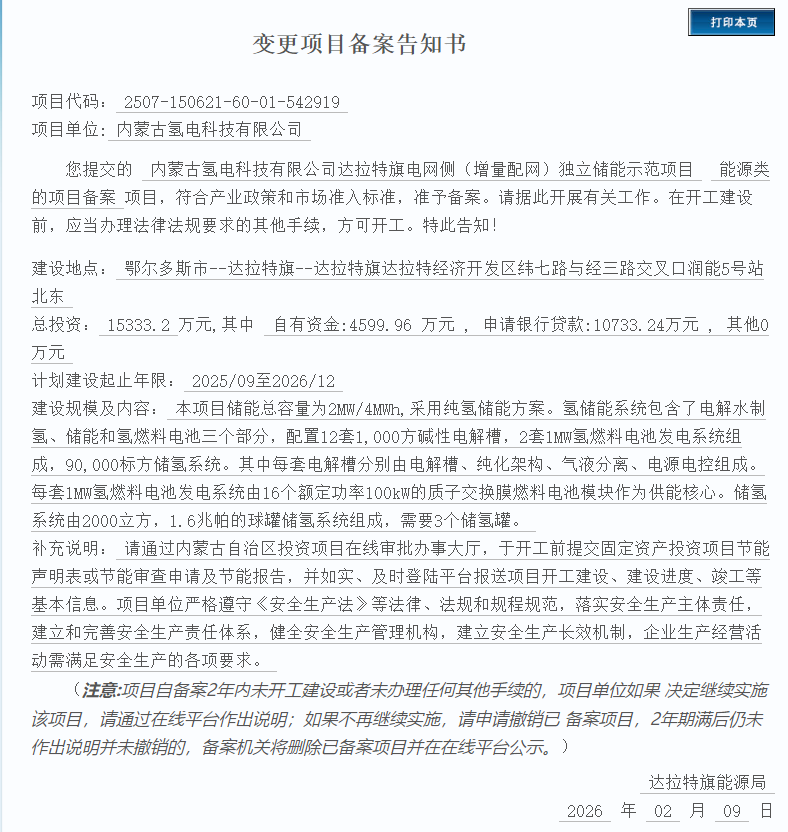
内蒙古氢电科技有限公司达拉特旗电网侧(增量配网)独立储能示范项目变更备案。
总投资:15333.2万元,其中自有资金:4599.96 万元 , 申请银行贷款:10733.24万元 , 其他0万元
计划建设起止年限:2025/09至2026/12
建设规模及内容:本项目储能总容量为2MW/4MWh,采用纯氢储能方案。氢储能系统包含了电解水制氢、储能和氢燃料电池三个部分,配置12套1,000方碱性电解槽,2套1MW氢燃料电池发电系统组成,90,000标方储氢系统。其中每套电解槽分别由电解槽、纯化架构、气液分离、电源电控组成。每套1MW氢燃料电池发电系统由16个额定功率100kW的质子交换膜燃料电池模块作为供能核心。储氢系统由2000立方,1.6兆帕的球罐储氢系统组成,需要3个储氢罐。
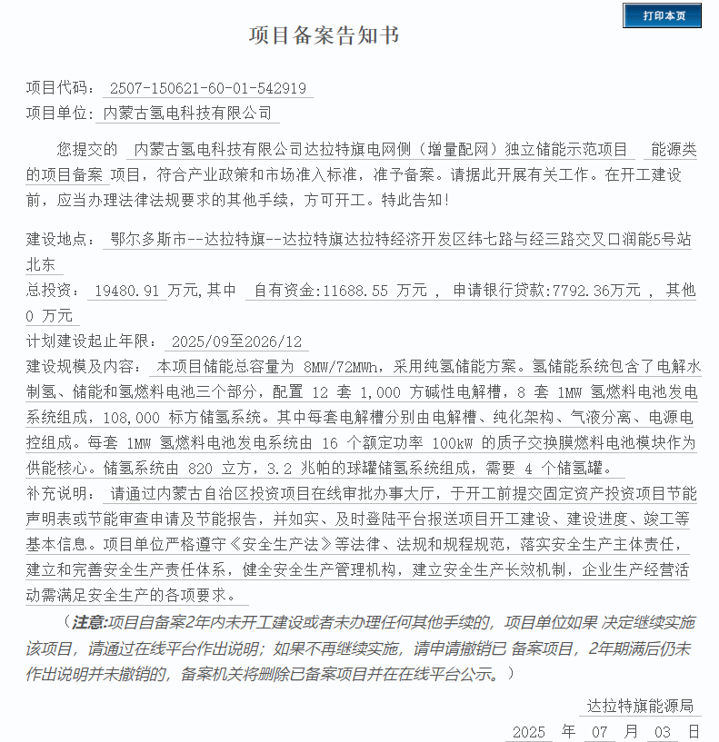
2025年7月3日,备案告知书显示:
总投资:19480.91万元,其中自有资金:11688.55 万元 , 申请银行贷款:7792.36万元 , 其他0万元
计划建设起止年限:2025/09至2026/12
建设规模及内容:本项目储能总容量为 8MW/72MWh,采用纯氢储能方案。氢储能系统包含了电解水制氢、储能和氢燃料电池三个部分,配置 12 套 1,000 方碱性电解槽,8 套 1MW 氢燃料电池发电系统组成,108,000 标方储氢系统。其中每套电解槽分别由电解槽、纯化架构、气液分离、电源电控组成。每套 1MW 氢燃料电池发电系统由 16 个额定功率 100kW 的质子交换膜燃料电池模块作为供能核心。储氢系统由 820 立方,3.2 兆帕的球罐储氢系统组成,需要4个储氢罐。


