alookdlna投屏t
17.07MB · 2026-04-04
从扩产狂欢到停产烂尾,光伏制造业的繁荣泡沫不到三年便迅速破灭。昔日政企双向奔赴的蜜月期,如今沦为对簿公堂的闹剧。这场千亿级项目的集体折戟,不仅暴露了行业周期波动的残酷,更折射出地方招商模式与债务管控的深层矛盾。
狂欢与隐患
2022年前后,在技术转型的驱动下,光伏行业迎来新一轮上行周期,多晶硅、电池片、组件等核心产品价格持续高企,市场需求旺盛催生了扩产狂潮。彼时,产能扩张规模成为衡量企业实力的核心指标,无论是行业原住民还是跨界入局者,争相抛出近百亿级投资计划,试图抢占周期红利。
对于地方政府而言,这类以亿元为单位的光伏项目,是拉动GDP增长、创造就业岗位、培育新兴产业的“香饽饽”。为吸引项目落地,地方政府纷纷拿出重磅扶持政策:从代建标准化厂房、国资直接入股、税费减免返还,到成立专项工作专班全程对接,甚至提供低成本融资渠道,全方位降低企业投资门槛。
这场扩产潮的规模空前绝后。据北极星太阳能光伏网不完全统计,2022-2023两年间,国内光伏电池组件名义产能突破1000GW,其中TOPCon技术路线成为主流。除行业龙头加码布局外,跨界企业的涌入更添狂热:棒杰股份计划斥资超百亿在扬州、江山投建高效电池与硅片项目;沐邦高科与广西梧州市政府签约52亿元TOPCon电池生产基地项目,后续还追加了资金扶持协议;宝馨科技、海源复材、中科云网、华东重机等企业亦纷纷跨界,规划的项目总投资均超50亿元,覆盖异质结、TOPCon等多条技术路线。
彼时的政企合作,看似是优势互补的双赢格局:企业借助政府扶持快速落地项目、抢占产能;政府依托企业投资拉动区域经济,双方在行业上行周期中形成了紧密的利益绑定。但这种绑定缺乏对周期波动的预判,更忽视了部分企业跨界经营的风险,为后续的泡沫破裂埋下了隐患。
狂热的扩产最终导致产能严重过剩,随着行业周期掉头向下,光伏核心产品价格开启“狂跌模式”,供需错配的矛盾彻底爆发。此前规划的大量项目,要么因资金链断裂无法开工,要么中途停工停产,最终沦为烂尾工程。
据北极星太阳能光伏网不完全统计,2024年以来已有超1000亿元项目停产、烂尾,未进入实质建设阶段即终止的项目高达144GW,投资金额超500亿元。

追债潮起:地方国资“扶不动了”
企业经营的困境,直接传导至政企合作端,原本稳固的合作基础轰然倒塌。2025年以来,一场地方国资对光伏企业的追债潮持续发酵。
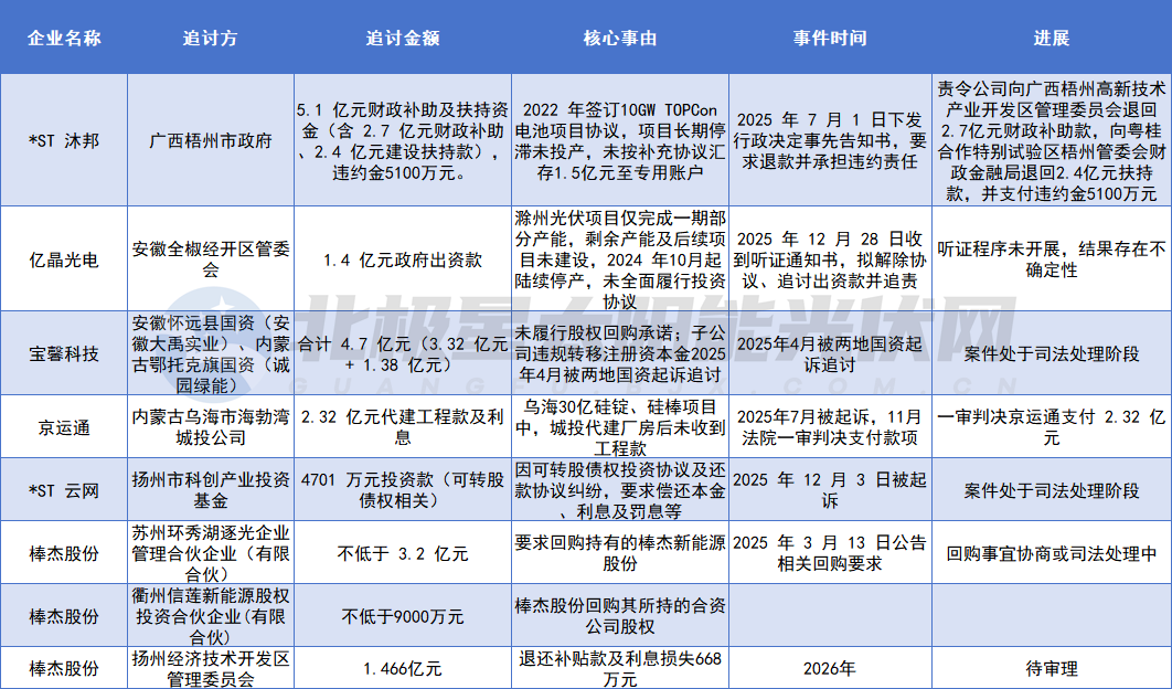
宝馨科技因未履行投资协议,被安徽怀远、内蒙古鄂托克旗两地国资追讨合计超4.7亿元股权投资款及违约金;京运通遭乌海国资代建方追讨2.44亿元工程款;亿晶光电被全椒经开区管委会要求解除投资协议,追讨1.4亿元政府出资款及相关费用;沐邦高科则被梧州市政府责令退回5.1亿元财政补助与扶持款,并支付5100万元违约金。据不完全统计,2025年光伏企业与地方国资的涉诉金额已超20亿元。

千亿光伏项目烂尾与地方国资追债潮的爆发,并非单一环节的偶然问题,而是行业周期波动、政企合作失序、债务管控缺位三重因素叠加的必然结果。
具体来看,在行业下行周期下,涉事企业多陷入严重经营困境。亿晶光电营收下滑57%、巨亏逾20亿元,资产负债率升至95.24%,已濒临资不抵债;跨界企业因缺乏光伏核心技术、运营经验和产业链资源,抗风险能力极差,在行业下行周期中率先倒下。如宝馨科技跨界后连亏9个季度,资产负债率超90%,账面现金余额仅数千万元,却要面对4.7亿元的巨额索赔。
此前地方政府对停摆项目多采取国资兜底、协调接手的方式化解风险。但这种模式在当前财政形势下已难以为继。截至2024年末,全国政府全口径债务总额达92.6万亿元,负债率68.7%。2025年中央债务管理司的成立,标志着债务监管进入全生命周期管控阶段,“不新增隐性债务”成为硬性要求,地方国资主动通过法律手段追偿欠款,有助于清理低效无效投资、挽回国有资产损失。
整体而言,这场千亿项目集体塌方而引发的追债潮,虽是行业发展中的阶段性阵痛,却为狂奔的光伏产业及地方招商模式敲响了警钟。未来,只有重构政企合作模式,摒弃“重规模、轻质量”“重招商、轻监管”的粗放思维,才能推动光伏产业摆脱“扩产-过剩-烂尾”的恶性循环。