益
58.68M · 2026-04-05
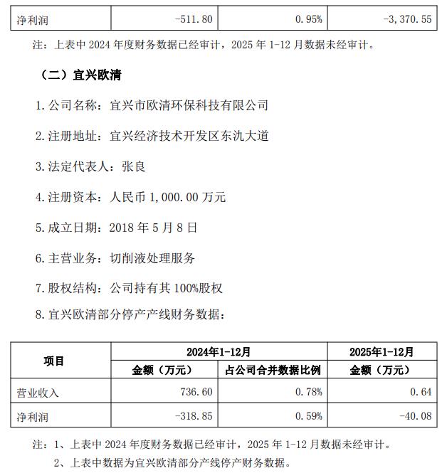
北极星太阳能光伏网获悉,1月24日,欧晶科技发布子公司停产公告,表示受光伏产业链阶段性供需失衡、行业竞争加剧的影响,光伏产品配套加工业务下游客户需求减少,为了减少亏损,降低运营成本,维护股东利益,天津欧川全部、宜兴欧清部分产线停产,后续将根据市场等情况决定是否恢复生产。
根据公告,天津欧川、宜兴欧清为欧晶科技全资子公司,其主营业务为对使用后的硅片切削液进行加工处理实现切削液的再循环利用。天津欧川预计2025年净利润亏损3370.55万元;宜兴欧清部分停产产线预计2025年净利润亏损40.08 万元,合计影响比例占欧晶科技2025年度预计的归母净利润(未经审计)10%以上。


欧晶科技称,公司将做好相关子公司停产期间的管理工作,维持停产子公司的稳定,依法保障停产子公司现有资产安全。停产子公司后续将根据市场等情况决定是否恢复生产运营,并积极寻求对外合作机会,尽可能降低子公司停产的影响。