枪战英雄
99.99M · 2026-03-28
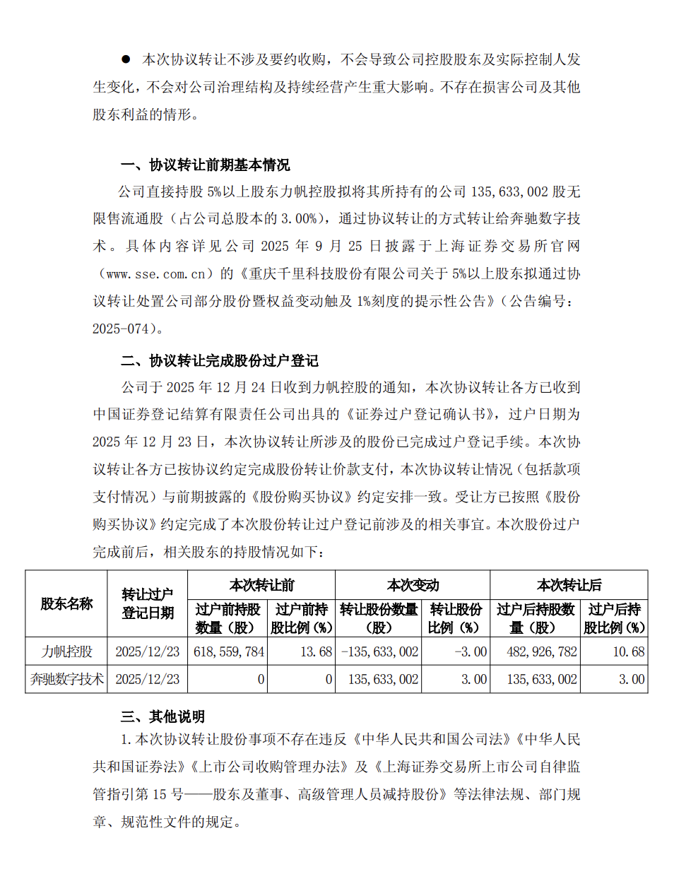
12 月 24 日消息,北京时间今天晚间,千里科技公告称,公司已完成股东与梅赛德斯-奔驰(上海)数字技术有限公司(简称“奔驰数字技术”)之间的股份过户登记手续,奔驰数字技术以r民币 9.87 元 / 股的价格,通过协议转让方式获得力帆控股持有的 135633002 股股份(占公司总股本的 3.00%)。本次股权过户标志着奔驰入股千里科技的交割正式完成,正式成为千里科技第五大股东。



早在今年 9 月下旬,就有消息称梅赛德斯-奔驰集团计划投资重庆千里科技股份有限公司,以提升其在中国的软件实力。浙江吉利控股集团是千里科技的主要股东之一,并主导推动奔驰参与投资。吉利已将其自动驾驶业务整合到千里科技,使其成为集团未来智能驾驶技术的核心平台。
当月 28 日,千里科技董事长印奇回应了奔驰入股千里科技带来的影响:非常高兴奔驰成为了我们的股东,也代表对千里科技的一个认可,同时我们也会跟奔驰形成一个非常紧密的战略合作,在智驾和智舱上都会有一些丰富的合作,敬请期待。
相关阅读:
《千里科技董事长印奇回应奔驰入股:会形成非常紧密的战略合作,敬请期待》
《消息称奔驰将投资吉利支持的千里科技,借助智驾提升在华新车“软件实力”》