加菲猫欢乐跑
65.99M · 2026-03-26
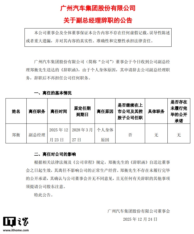
12 月 24 日消息,广汽集团今日发布公告,公司副总经理郑衡先生因个人身体原因,申请辞去副总经理职务,辞职时间为 2025 年 12 月 23 日,原定任期到期日为 2028 年 3 月 27 日。
广汽集团表示,郑衡先生辞职后不再担任公司任何职务,其离任不影响公司正常生产经营;郑衡不存在未履行完毕的公开承诺,其确认与公司董事会并无不同意见。

公开资料显示,郑衡曾任广汽集团副总经理(职业经理人)、执行委员会委员,以及广汽本田d委副shu记、执行副总经理。
查询获悉,郑衡还曾任职因湃电池科技有限公司法定代表人 & 董事长、优湃能源科技(广州)有限公司董事长、广汽国际汽车销售服务有限公司董事、广汽领程新能源商用车有限公司董事长。
