枪战英雄
99.99M · 2026-03-28
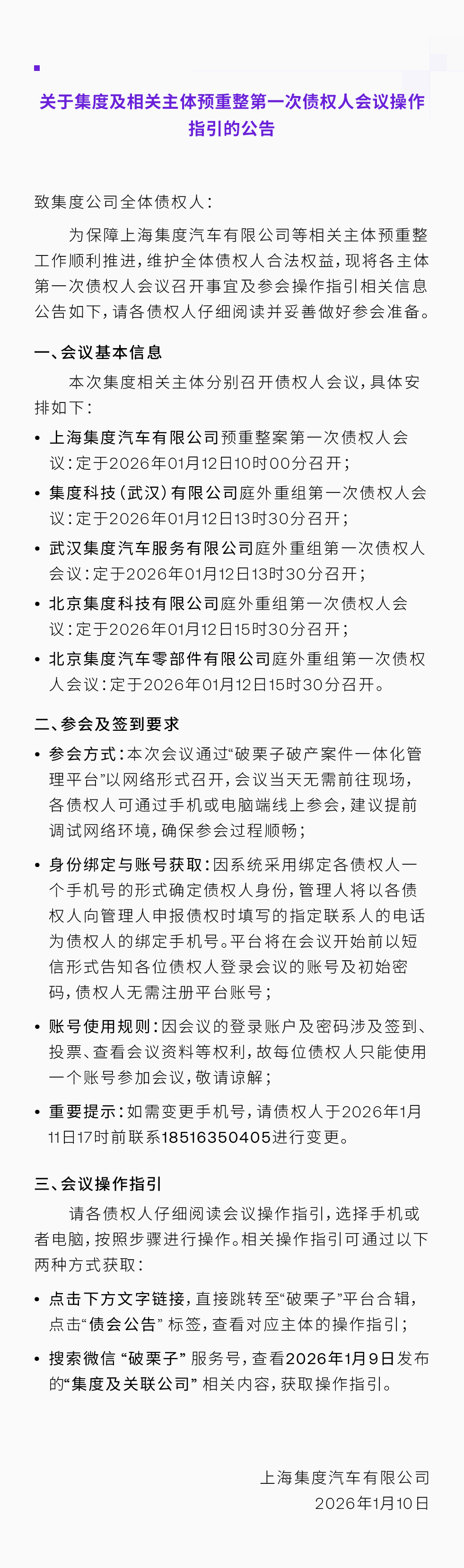
1 月 11 日消息,极越官方公众号昨日发布《关于集度及相关主体预重整第一次债权人会议操作指引的公告》,具体安排如下:
上海集度汽车有限公司预重整案第一次债权人会议:定于 2026 年 01 月 12 日 10 时 00 分召开;
集度科技 (武汉) 有限公司庭外重组第一次债权人会议:定于 2026 年 01 月 12 日 13 时 30 分召开;
武汉集度汽车服务有限公司庭外重组第一次债权人会议:定于 2026 年 01 月 12 日 13 时 30 分召开;
北京集度科技有限公司庭外重组第一次债权人会议:定于 2026 年 01 月 12 日 15 时 30 分召开;
北京集度汽车零部件有限公司庭外重组第一次债权人会议:定于 2026 年 01 月 12 日 15 时 30 分召开。

注意到,极越微信公众号于 2025 年 11 月 25 日发布《上海集度汽车有限公司关于启动预重整程序的公告》,公告称,上海集度汽车有限公司(品牌:极越汽车)于日前向上海市第三中级人民法院提交预重整申请,该申请已于 2025 年 11 月 21 日获正式受理。上海市第三中级人民法院同步指定北京市中伦 (上海) 律师事务所担任临时管理人,依法推进后续预重整相关工作。
公告还称,公司启动预重整程序,旨在引入新的战略投资人,盘活现有资产与资源,维护资产价值,并保障用户售后权益。公司将在临时管理人的监督下,维持核心业务平稳运转,依法保障用户合法权益。