枪战英雄
99.99M · 2026-03-28
1 月 9 日消息,今日,财政部、税务总局发布关于调整光伏等产品出口退税政策的公告。公告显示,自 2026 年 4 月 1 日起,取消光伏等产品增值税出口退税。
自 2026 年 4 月 1 日起至 2026 年 12 月 31 日,将电池产品的增值税出口退税率由 9% 下调至 6%;2027 年 1 月 1 日起,取消电池产品增值税出口退税。

附公告原文如下:
关于调整光伏等产品出口退税政策的公告
财政部税务总局公告 2026 年第 2 号
现就调整光伏等产品出口退税政策有关事项公告如下:
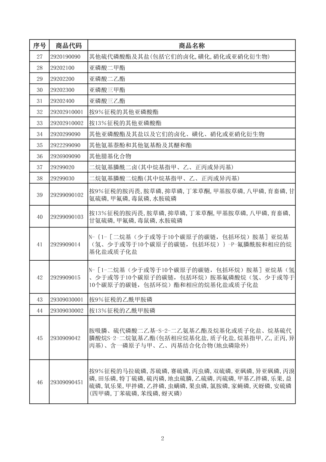
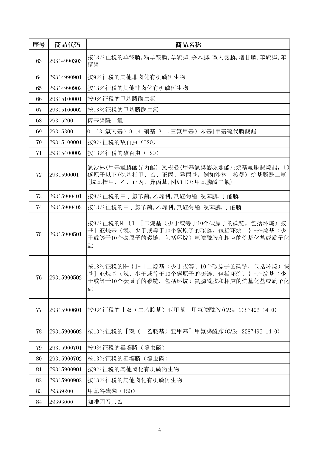
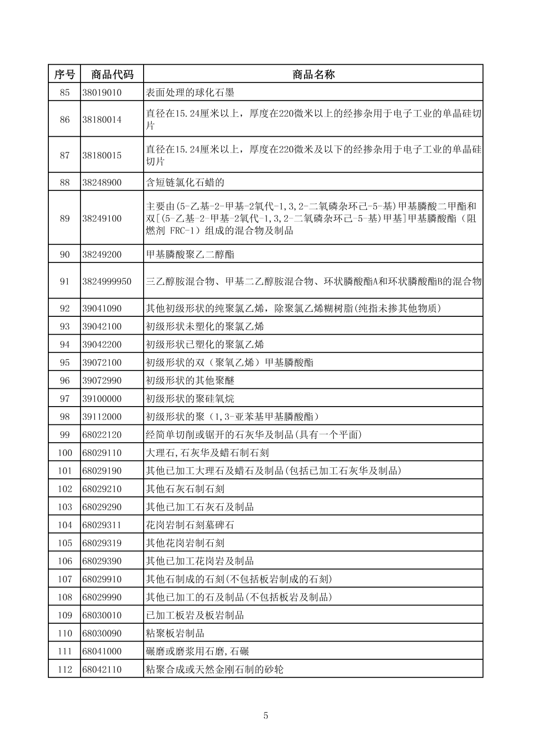
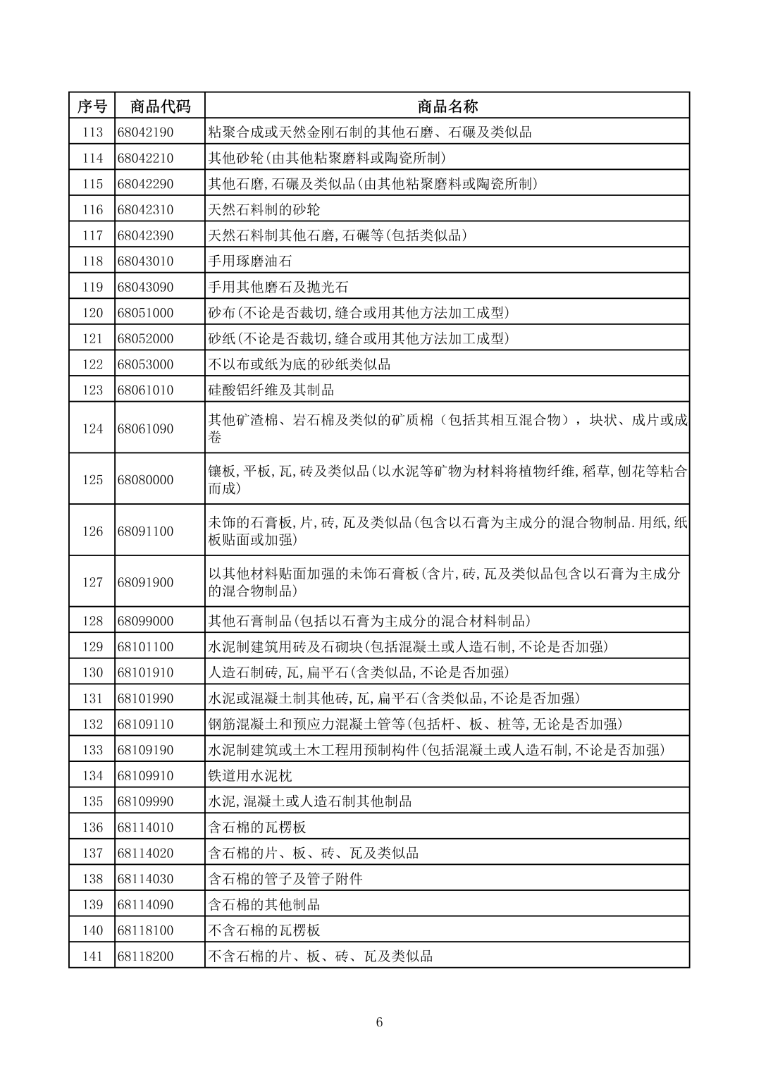
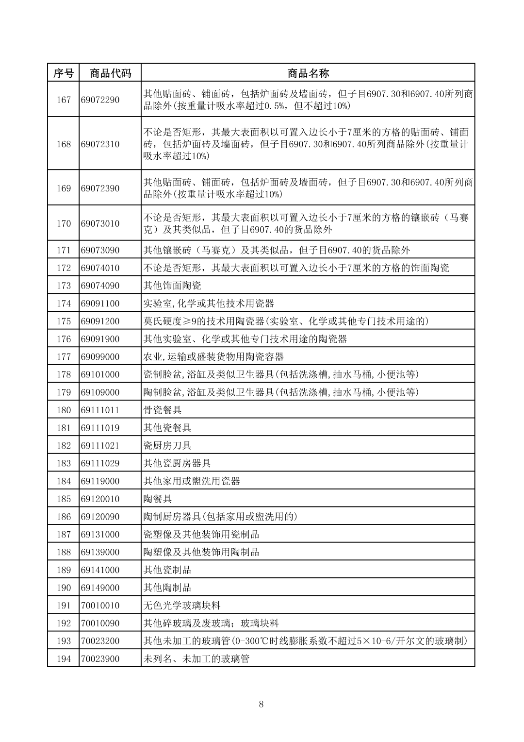
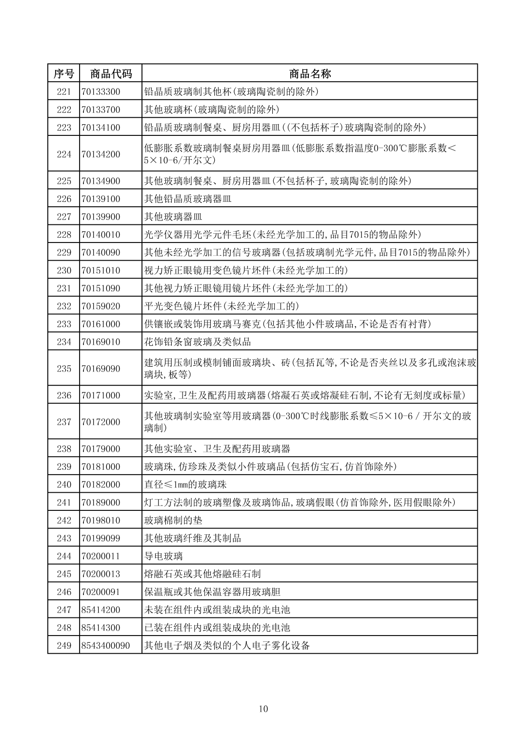
一、自 2026 年 4 月 1 日起,取消光伏等产品增值税出口退税。具体产品清单见附件 1。
二、自 2026 年 4 月 1 日起至 2026 年 12 月 31 日,将电池产品的增值税出口退税率由 9% 下调至 6%;2027 年 1 月 1 日起,取消电池产品增值税出口退税。具体产品清单见附件 2。
三、对上述产品中征收消费税的产品,出口消费税政策不作调整,继续适用消费税退(免)税政策。
四、本公告所列产品适用的出口退税率以出口货物报关单注明的出口日期界定。
特此公告。
财政部税务总局
2026 年 1 月 8 日










