hicar智行
125.41M · 2026-04-07
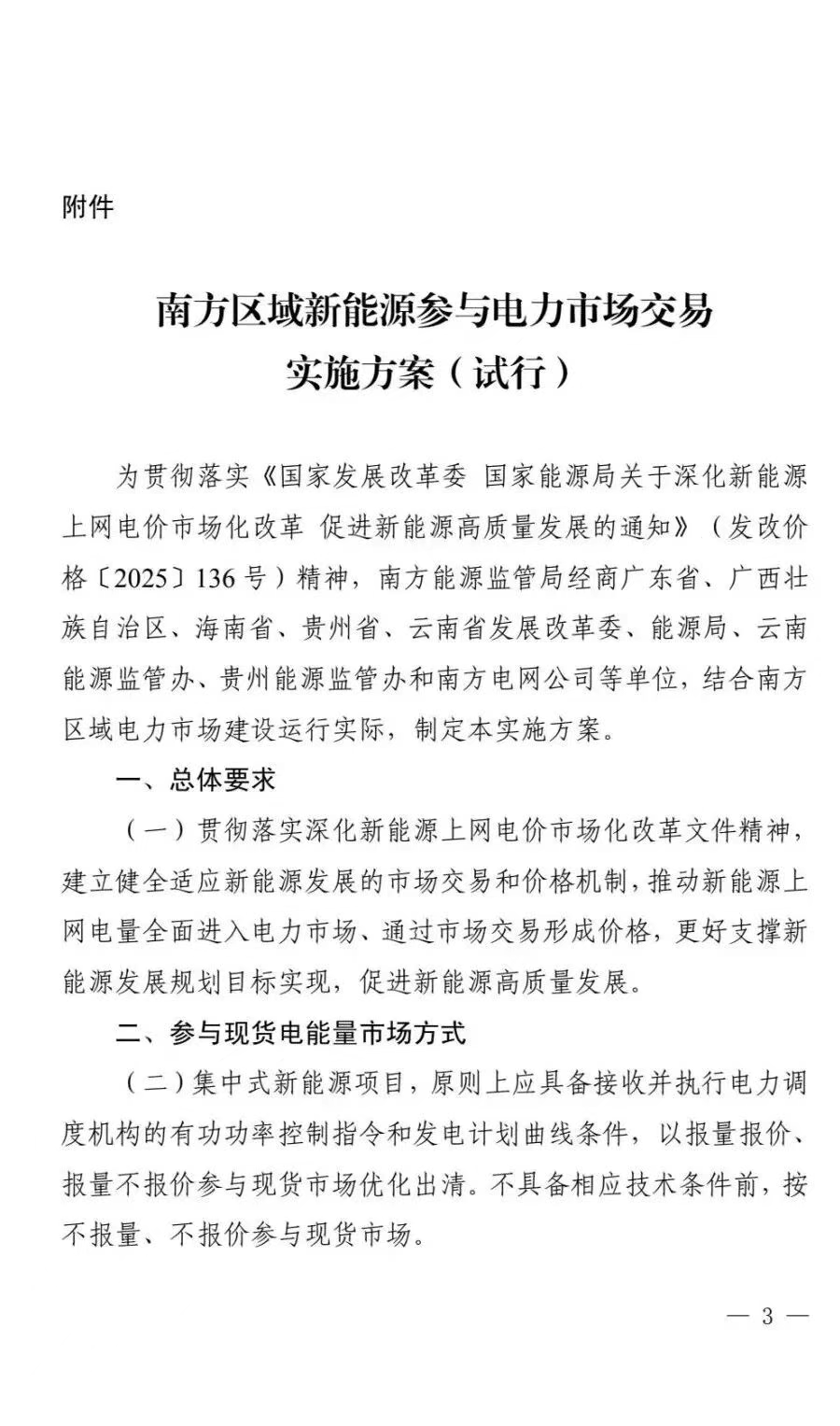
2026年1月4日,国家能源局南方监管局印发关于印发《南方区域新能源参与电力市场交易实施方案(试行)》的通知,旨在贯彻落实深化新能源上网电价市场化改革要求,建立健全适应新能源发展的市场交易和价格机制,推动新能源上网电量全面进入电力市场,促进新能源高质量发展。
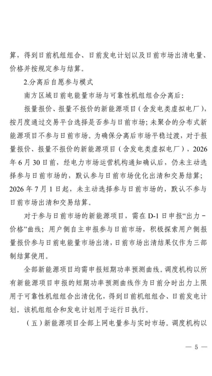
《方案》结合南方区域电力市场建设运行实际,明确了新能源参与现货、中长期电能量市场及绿色电力交易的具体方式与要求。现货市场方面,集中式新能源项目原则上以报量报价或报量不报价方式参与现货市场优化出清。分布式新能源项目,经虚拟电厂运营商按同一节点聚合后成为可直接调度的发电类虚拟电厂,以报量报价或报量不报价参与现货市场;2026年7月1日起,未经聚合的分布式新能源项目将按所在节点参与实时市场结算。中长期市场方面,新能源项目机制电量外的上网电量可自主决定是否参与,交易双方可灵活约定分时电量、电价等要素,且不对中长期合同签约比例考核。
在绿色电力交易领域,《方案》提出全面推广多年期绿电交易(PPA)机制,引导新能源项目与用户签订多年期绿电交易合同,省内绿电交易仅开展双边协商、挂牌交易。同时,《方案》完善了现货市场结算计算方式,明确新能源消纳困难时的系统优化义务,并对南方电网公司、调度机构、交易中心等单位提出工作要求,确保2025年12月31日前完成相关现货出清系统功能改造,有序推进新能源参与日前市场模拟运行和结算试运行。
原文见下:








