女生做蛋糕甜品屋宝宝
105.50M · 2026-04-17
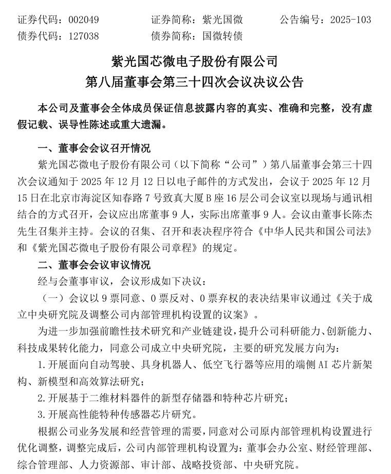
12 月 15 日消息,紫光国微今日发布第八届董事会第三十四次会议决议公告,宣布成立中央研究院,进一步加强前瞻性技术研究和产业链建设,提升公司科研能力、创新能力、科技成果转化能力。
紫光国微中央研究院主要的研究发展方向为:
1、开展面向自动驾驶、具身机器人、低空飞行器等应用的端侧 AI 芯片新架构、新模型和高效算法研究;
2、开展基于二维材料器件的新型存储器和特种芯片研究;
3、开展高性能特种传感器芯片研究。
从公告获悉,根据紫光国微业务发展和经营管理的需要,同意对公司原内部管理机构设置进行优化调整,调整完成后,紫光国微内部管理机构设置为:董事会办公室、财经管理部、综合管理部、人力资源部、审计部、战略投资部、中央研究院。
财报显示,紫光国微 2025 年第三季度实现营业收入 18.57 亿元,同比增长 33.60%;归属于上市公司股东的净利润 5.71 亿元,同比增长 109.55%;基本每股收益 0.6789 元。
