腾讯围棋2026
76.33MB · 2026-02-04
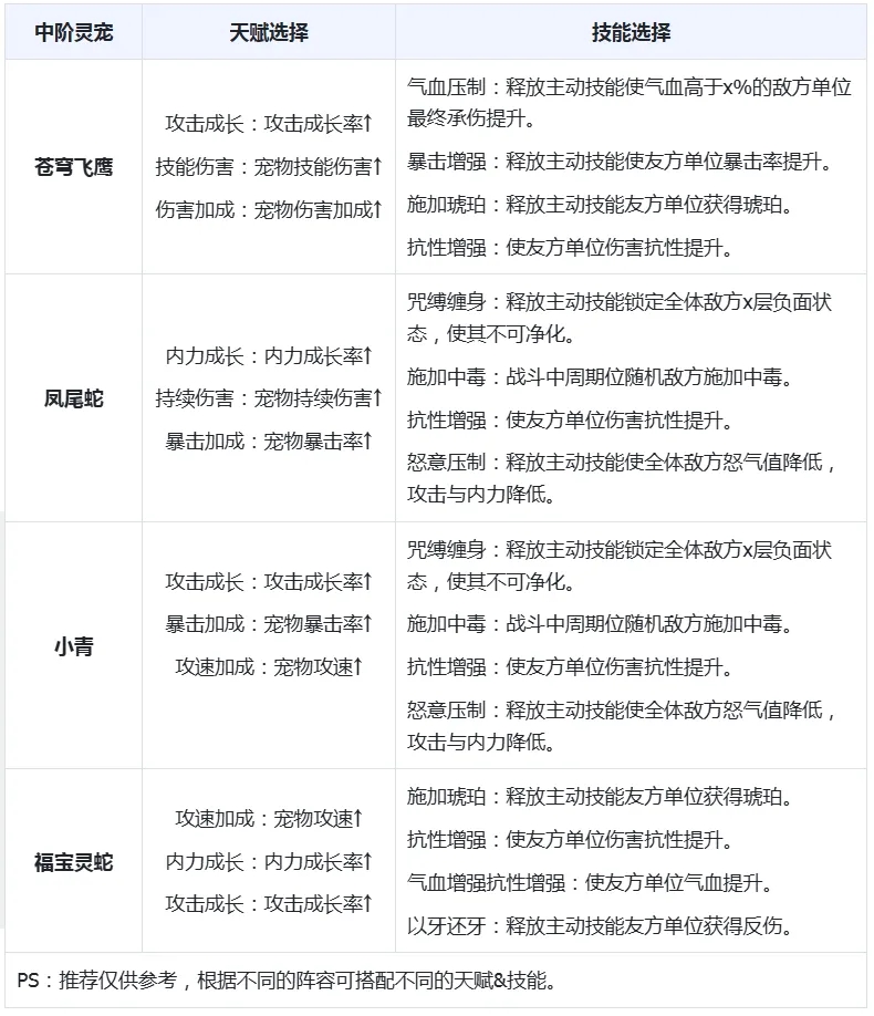
小小英雄灵宠在终身商城可购买对应3只基础宠物,自带对应系统的双红天赋;限时活动获取(宠物市集),节日活动商店兑换自选宠物蛋,转盘等获得自选宠物蛋;获取了灵宠后,就该培养它们了,目前游戏中主要通过下面这些途径养成灵宠:
小小英雄灵宠培养攻略大全
1、天赋继承

灵宠可拥有3个天赋。
普通继承:消耗一个宠物随机继承其中的部分词条(1~3条)。
定向继承:选择替换天赋位置以及目标天赋,消耗【定向丹】和对应数量的宠物即可获得选择的天赋词条。
2、天赋洗练
天赋继承时,可以在需要消耗的宠物上先洗练好词条再去选择继承,这样会更符合自己的需求哦。且天赋位置需要宠物等级解锁。

3、宠物技能书获取
限时活动以及神宠奇缘可获得随机的稀有、史诗、传说、神话(蓝、紫、金、红)技能书。
4、宠物技能学习
灵宠可学习4个技能。
普通学习:消耗技能随机替换当前一个位置。
定向学习:消耗【定向丹】和对应数量技能书,可自定义需要替换的技能位置,需要注意的是以有技能越多,越后面的位置需要消耗的技能书就要越多,因此建议优先学习最刚需的。
5、灵宠天赋&技能推荐
