三角洲行动CAR-15突击步枪怎么改装?三角洲行动中的CAR-15突击步枪是一款以中近距离作战为主的中端突击步枪,适合新手及中阶玩家使用,那么本期小编就为大家带来三角洲行动CAR-15突击步枪改装方案。

三角洲行动CAR-15突击步枪改装方案

一、【改装版CAR-15突击步枪基础介绍】

1、外观方面:

这把改装版的CAR - 15突击步枪采用了经典的突击步枪外形设计,整体为黑色调,显得较为冷峻。

其配备了突击步枪常见的长枪管,枪身中部似乎有散热用的镂空结构,增强了武器在连续射击时的散热能力。

枪托部分设计符合人体工程学,便于握持和操控。

顶部安装了瞄准镜,提升射击的精准度。

多个导轨设计可用于挂载战术配件,如手电筒、激光指示器等,增加作战的多功能性。

枪身侧面有独特的标识,增添了一些个性化元素。整体外观兼具实用性与现代感。

三角洲行动CAR-15突击步枪怎么改装

2、武器代码:

CAR-15突击步枪-全面战场-6GU3UDG09Q34170U2BIMC

内含配件:AR加百列长枪管组合、沙暴垂直补偿器、相位战斗前握把、KC猎犬护木片*6、AR聚合物 30发 弹匣、蜜獾小口径快拔套(黑)、多用途战术增高架、DBAL-X2紫色激光镭指、战斗红点瞄准镜、禁区一体枪托。

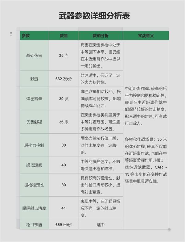
二、【武器数据】

三角洲行动CAR-15突击步枪怎么改装

1、弹道:

在弹道变化特点方面,与初始预设相比,子弹分布更加集中,尤其是在垂直和水平方向上的扩散明显减小。后坐力控制:后坐力控制数值从50提升到了80(增加了30),据枪稳定性数值从55提升到了80(增加了25)。

三角洲行动CAR-15突击步枪怎么改装

三、数据分析

改装版CAR - 15突击步枪是一把综合性能较为出色的突击步枪。

它在中近距离作战中表现稳定,后坐力控制和据枪稳定性使其对玩家友好度高。

35米的优势射程增加了作战的灵活性。

虽然容量30发相对较小,基础伤害中等,但整体性能均衡,适合大多数玩家,尤其是新手和中阶玩家。

在团队作战中,可担任主力输出角色,既能近战突击,也能中距离支援,是一把在多种作战场景中都能发挥重要作用的武器。

四、适合玩家:

新手/中阶玩家:

后坐力控制好,容易上手,能帮助新手快速掌握射击技巧;中阶玩家可利用其稳定性和射程优势,在战斗中发挥更大作用。

喜欢多样化作战:

适合喜欢在不同距离作战的玩家,无论是近距离遭遇战还是中等距离对射,CAR - 15突击步枪都能应对。

不适合玩家追求高爆发近战:

容量30发相对较小,在近距离需要瞬间爆发大量火力时,可能不如一些高容量冲锋枪或霰弹枪。

极度依赖远程精确射击:

虽然有35米优势射程,但基础伤害25点在远距离对敌人的威慑力不足,对于追求远距离精确打击的玩家,可能不是最佳选择。

五、【弹道体现】

从图中可以看出,弹匣容量提升了10,后坐力降低了不少,而且红点瞄准镜瞄准开镜会更加快补缺了近战的一些时机的短板。

三角洲行动CAR-15突击步枪怎么改装

手感与总结:

改装版CAR - 15突击步枪手感较为平稳,后坐力控制出色,射击时枪口抖动较小,据枪稳定性高,操控速度适中,能给玩家带来顺畅的射击体验,无论是新手还是中阶玩家都较易上手,在中近距离作战中可较好地掌控射击节奏,展现出均衡且友好的操作手感。

三角洲行动CAR-15突击步枪怎么改装

以上就是小编为玩家们带来的三角洲行动CAR-15突击步枪改装方案了,希望以上攻略可以帮助到玩家,阿里西西会定期为玩家带来最新的攻略。

本站提供的所有下载资源均来自互联网,仅提供学习交流使用,版权归原作者所有。如需商业使用,请联系原作者获得授权。 如您发现有涉嫌侵权的内容,请联系我们 邮箱:[email protected]